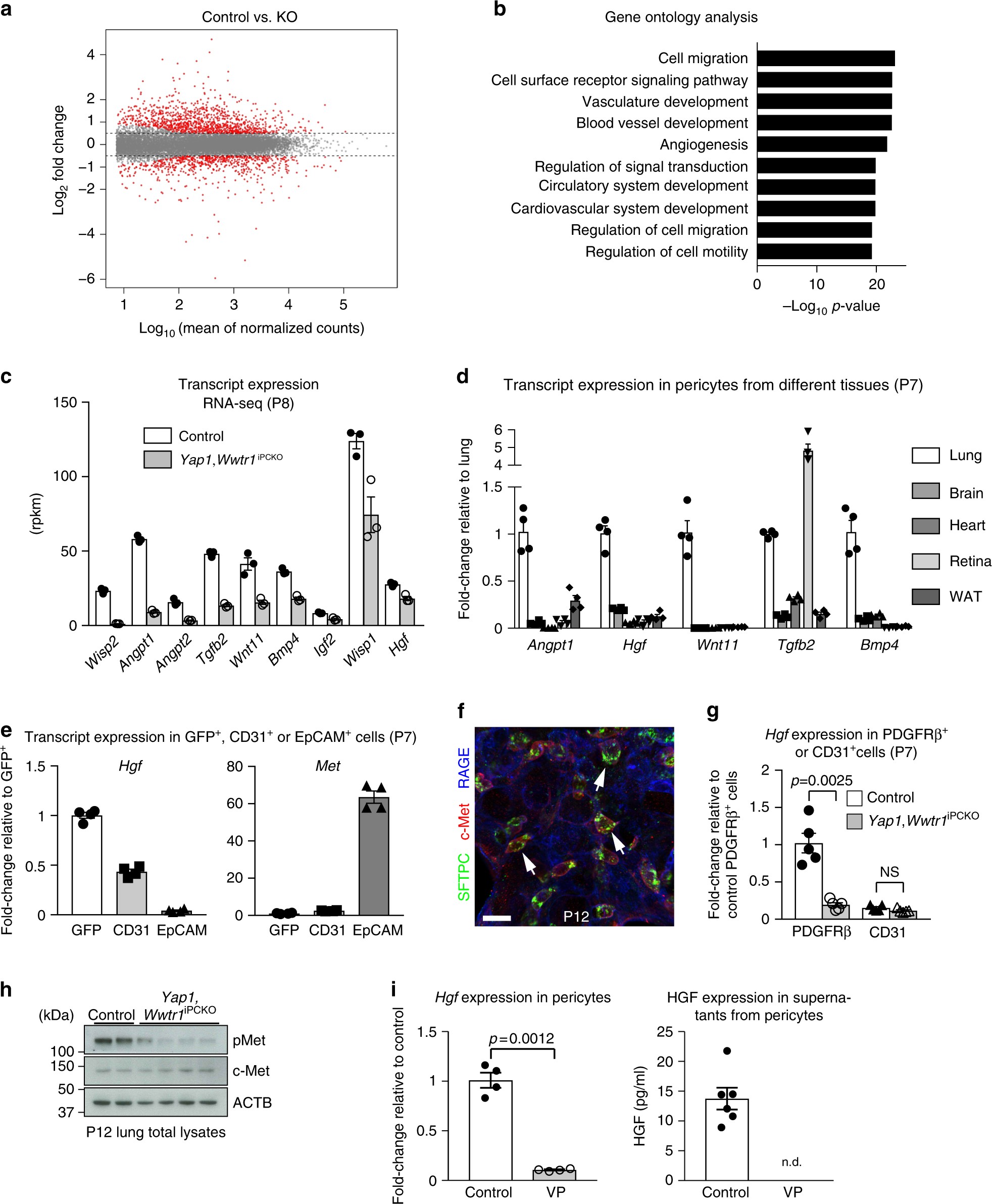
Fig. 4

Gene expression changes in Yap1,Wwtr1iPCKO pericytes. a MA-plots of differentially regulated genes between P8 Yap1,Wwtr1iPCKO and control pericytes. The x-axis represents the mean normalized counts and the y-axis shows the log2 fold change. Differentially regulated genes are represented by red colored points (FDR-adjusted P-value < 0.01 and absolute log2 fold change > 0.5). b Gene ontology analysis for significantly differentially regulated genes (RNA-seq analysis) in Yap1,Wwtr1iPCKO and control pericytes. c RiboTag and RNA-seq-based expression levels of the indicated transcripts relative to P8 control. RPKM (reads per kilobase of exon per million mapped reads) values obtained from RNA-seq are shown. Data represents mean ± s.e.m. (n = 3). d RT-qPCR analysis of indicated transcripts in immunoprecipitated (IP) RNA from P7 Pdgfrb(BAC)-CreERT2 Rpl22HA lung, brain, heart, retina, and inguinal white adipose tissues (WAT). Data represents mean ± s.e.m. (n = 4 mice). e RT-qPCR analysis of Hgf and Met expression in freshly sorted GFP+, CD31+ or EpCAM+ cells from P7 Pdgfrb-CreERT2 R26-mT/mG lungs. Data represents mean ± s.e.m. (n = 4 mice). f High magnification images of P12 lungs stained for SFTPC (green), c-Met (red), and RAGE (blue). Arrows indicate SFTPC+ c-Met+ cells. Scale bar, 15 µm. g Hgf expression in freshly sorted PDGFRβ+ or CD31+ cells from P7 Yap1,Wwtr1iPCKO and littermate control lungs. Data represents mean ± s.e.m. (n = 5 mice; NS not significant, Welch’s t-test or two-tailed unpaired t-test). h Western blot analysis of total and phosphorylated c-Met (pMet) in P12 Yap1,Wwtr1iPCKO and control total lung lysates (n = 2 for controls and 4 for mutant mice). Molecular weight marker (kDa) is indicated. i RT-qPCR analysis of Hgf mRNA expression (left) and HGF levels in supernatants (right) from 1 µM Verteporfin (VP) treated cultured pericytes and controls at 48 h. Data represents mean ± s.e.m. (n = 4 and 6, Welch’s t-test). n.d. not detectable