Fig. 2
From: Act1 is a negative regulator in T and B cells via direct inhibition of STAT3

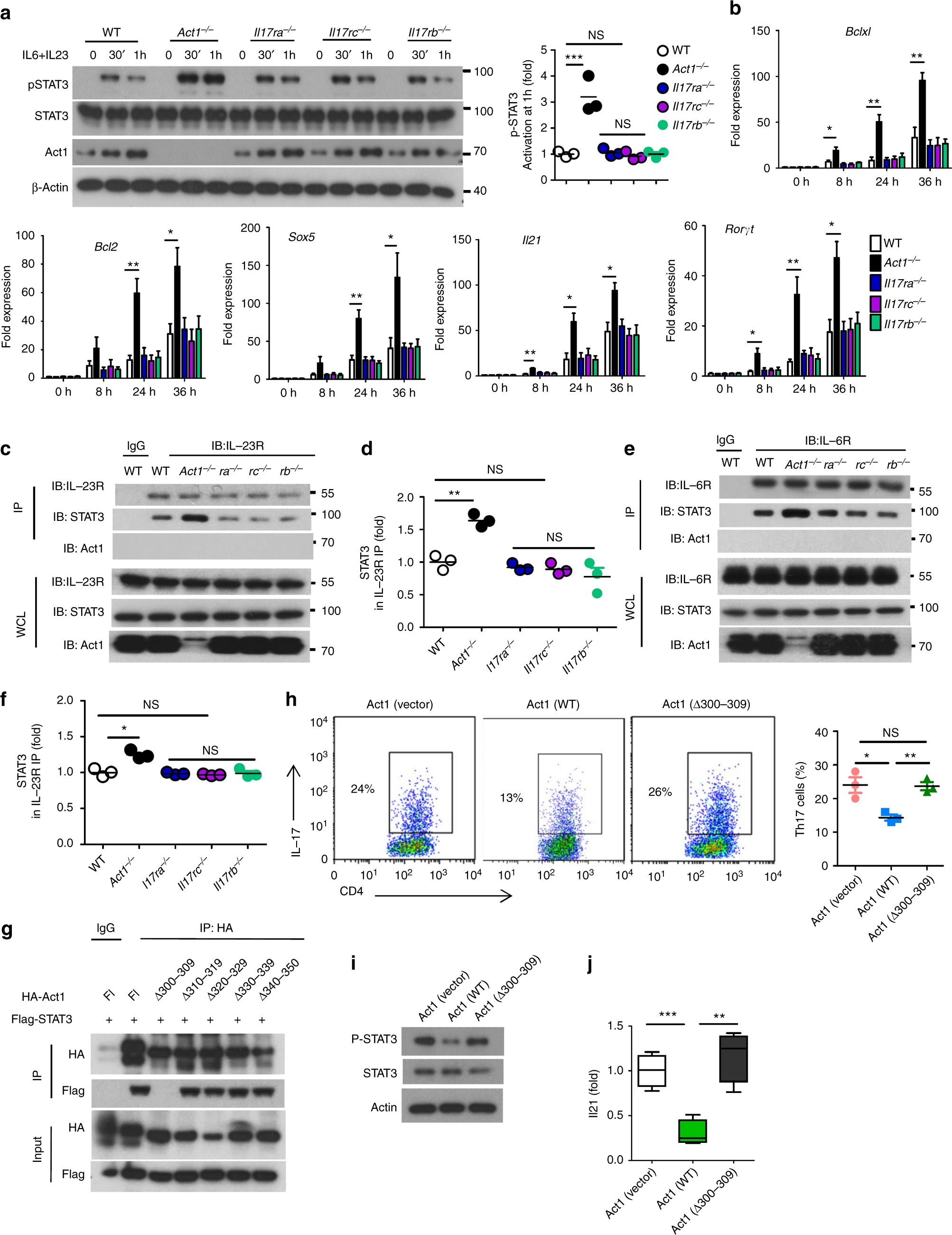
Act1 competes with IL-23R for STAT3 binding and negatively regulates STAT3 activation. a Naive T cells stimulated with IL-23 + IL-6 for the indicated times, followed by western analysis of indicated proteins. STAT3 phosphorylation was quantified as a ratio of phosphorylated-to-total STAT3. Data presented as fold of induction of the cells from knockouts over the wild-type cells. b RT-PCR analysis of STAT3-target genes in Naive T cells stimulated with IL-23 + IL-6 for the indicated times. c–f Naive T cells were stimulated with IL-23 and IL-6 for 1 h, followed by immunoprecipitation with anti-IL23R (c, d) or anti-IL6R (e, f) and western analysis of indicated proteins. STAT3 levels of the immunoprecipitates were quantified as percentage of total STAT3 in the cell lysates. g HeLa cells were transiently co-transfected full-length STAT3 with control vector, Flag-tagged full-length Act1 (fl), or Act1 deletion mutants. Lysates were immunoprecipitated with anti-HA (HA-Act1), followed by western analysis with the indicated antibodies. h–j WT-Act1 and Act1∆300–309 mutant in retroviral vector (carrying RPF) were introduced into the primary Act1−/− naive T cells. Sorted RFP+ naive T cells were polarized to Th17 cells in the presence of IL-6 + IL-23 and quantified as percentage of CD4+ T cells (h), western analysis of indicated proteins (i), and RT-PCR analysis of IL-21 gene expression (j). Graphed as mean ± SEM. *p < 0.05, **p < 0.01, *** p < 0.001. N = 4–6/group. Two-tailed Student’s T test. All the data presented were from three independent experiments