Fig. 3
From: Act1 is a negative regulator in T and B cells via direct inhibition of STAT3

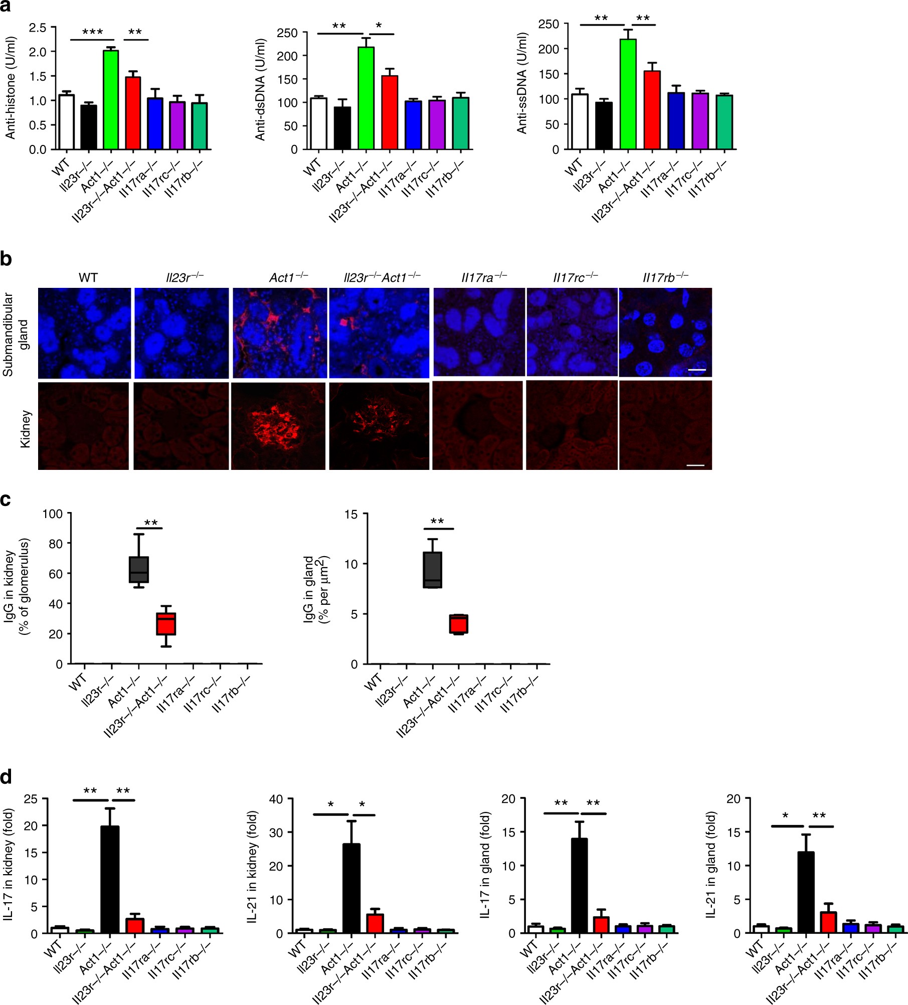
IL-23R is required for the autoimmune diseases in Act1−/− mice. a Serum samples were obtained from 8-month-old mice with indicated phenotypes and analyzed for levels of anti-histone, anti-dsDNA, and anti-ssDNA lgG. b Kidneys and submandibular glands were harvested and quick frozen in OCT, followed by immunofluorescence staining for IgG (red). Scale bars, 50 µm. c Quantification of lgG deposit in glomerulus of kidney and submandibular gland. d RT-PCR analysis of IL-17 and IL-21 transcripts in submandibular gland and kidney from 8-month-old mice with indicated genotypes. N = 4–6/group. Mean ± SEM. *p < 0.05; **p < 0.01; ***p < 0.001; Two-tailed Student’s T test. All the data presented were from two independent experiments