Fig. 6
From: Act1 is a negative regulator in T and B cells via direct inhibition of STAT3

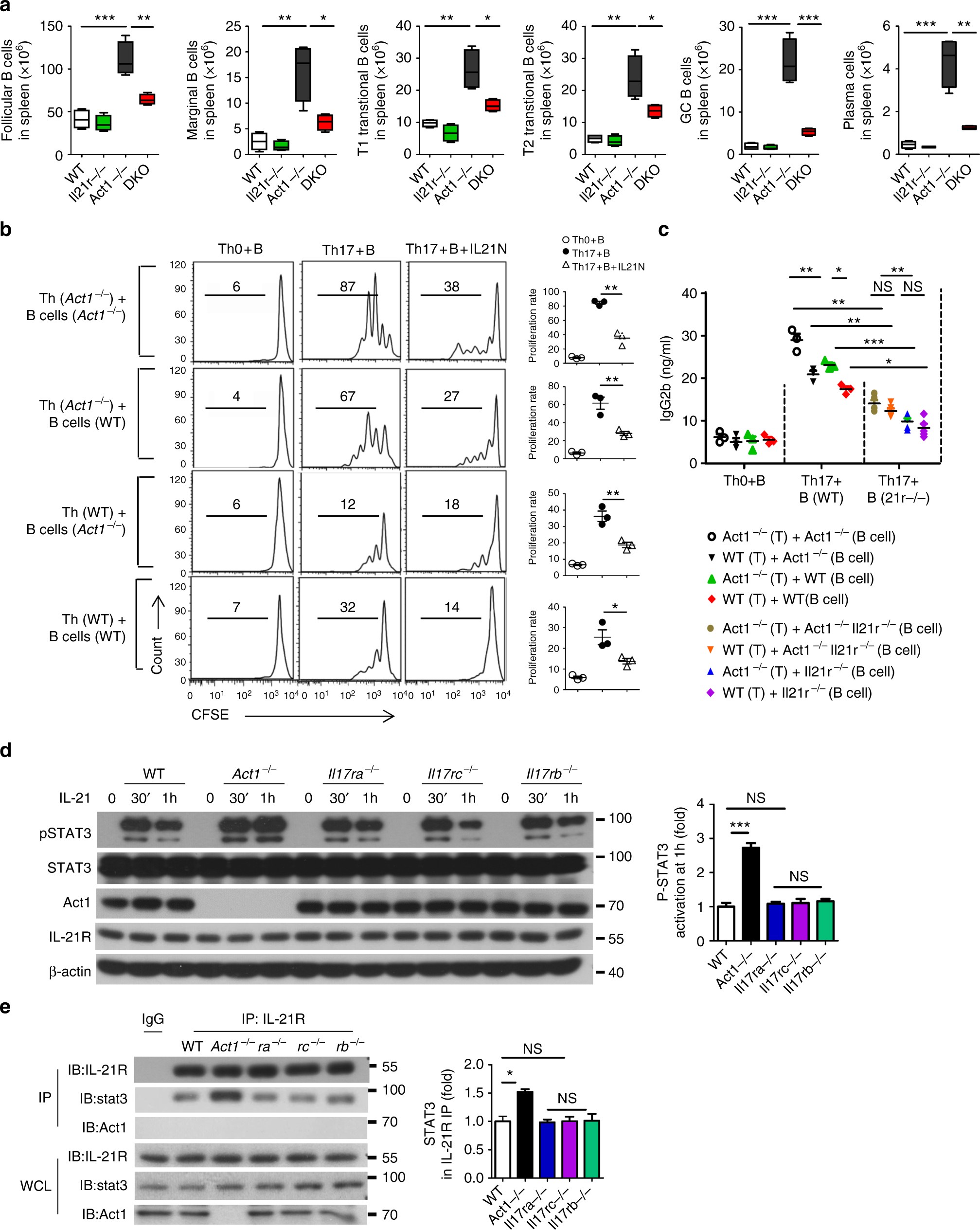
IL-21 signaling promotes B cell expansion, antibody production, and T–B cell interaction in Act1−/− mice. a Flow cytometry analysis of marginal zone B cells (B220+CD21hiCD23lo), follicular B cells (B220+CD21intCD23hi), T1 transitional B cells (B220+IgMhiCD21low), T2 transitional B cells (B220+IgMhiCD21+), Germinal center B cell (B220+GL7+Fas+), and plasma cell (B220-CD138+) from spleen of C57B/L6J background 8-month-old wild-type, Act1−/−, Il21r−/−, and Act1−/− Il21r−/− mice. The graphs indicate the absolute cell numbers in spleen. b Naive T cells isolated from 6-week-old MOG35–55 immunized wild-type and Act1−/− mice with indicated phenotypes were cultured with sorted dendritic cells from spleen of same mice in the presence of MOG35–55 (2 μg/ml) under Th0 or Th17-poralizing conditions, followed by co-culturing with CFSE-labeled B220+ B cells isolated from MOG35–55 immunized WT or Act1−/− mice in the presence of MOG35–55 (2 μg/ml) with or without addition of anti-IL-21 neutralizing antibody. B cell (CD45+B220+) proliferation was assessed by CFSE dilution on day 3. c Naive T cells isolated from the indicated 6-week-old MOG35–55 immunized wild-type and Act1−/− mice were cultured with sorted dendritic cells from spleen of same mice in the presence of MOG35–55 (2 μg/ml) under Th0 or Th17-poralizing conditions, followed by co-culturing with B cells from immunized mice with indicated genotypes in the presence of MOG35–55 (2 μg/ml) for 10 days followed by ELISA to determine the production of immunoglobulin in the supernatant. d B220+ B cells from WT, Act1−/−, Il17ra−/−, Il17rc−/−, and Il17rb−/− mice were stimulated with IL-21 for the indicated times, followed by western blot analysis with the indicated antibodies. STAT3 phosphorylation was quantified as a ratio of phosphorylated-to-total STAT3. Data presented as fold of induction of the cells from knockouts over the wild-type cells. e B220+ B cells were stimulated with IL-21 for 1 h and immunoprecipitated with anti-IL21R followed by western analysis with anti-STAT3, anti-Act1, and anti-IL21R. STAT3 levels of the immunoprecipitates were quantified as percentage of total STAT3 in the cell lysates. Data presented as fold of induction of the cells from knockouts over the wild-type cells. N = 3–5/group. Mean ± SEM. *p < 0.05; **p < 0.01. Two-tailed Student’s T test. All the data presented were from two independent experiments