Fig. 1
From: Placental H3K27me3 establishes female resilience to prenatal insults

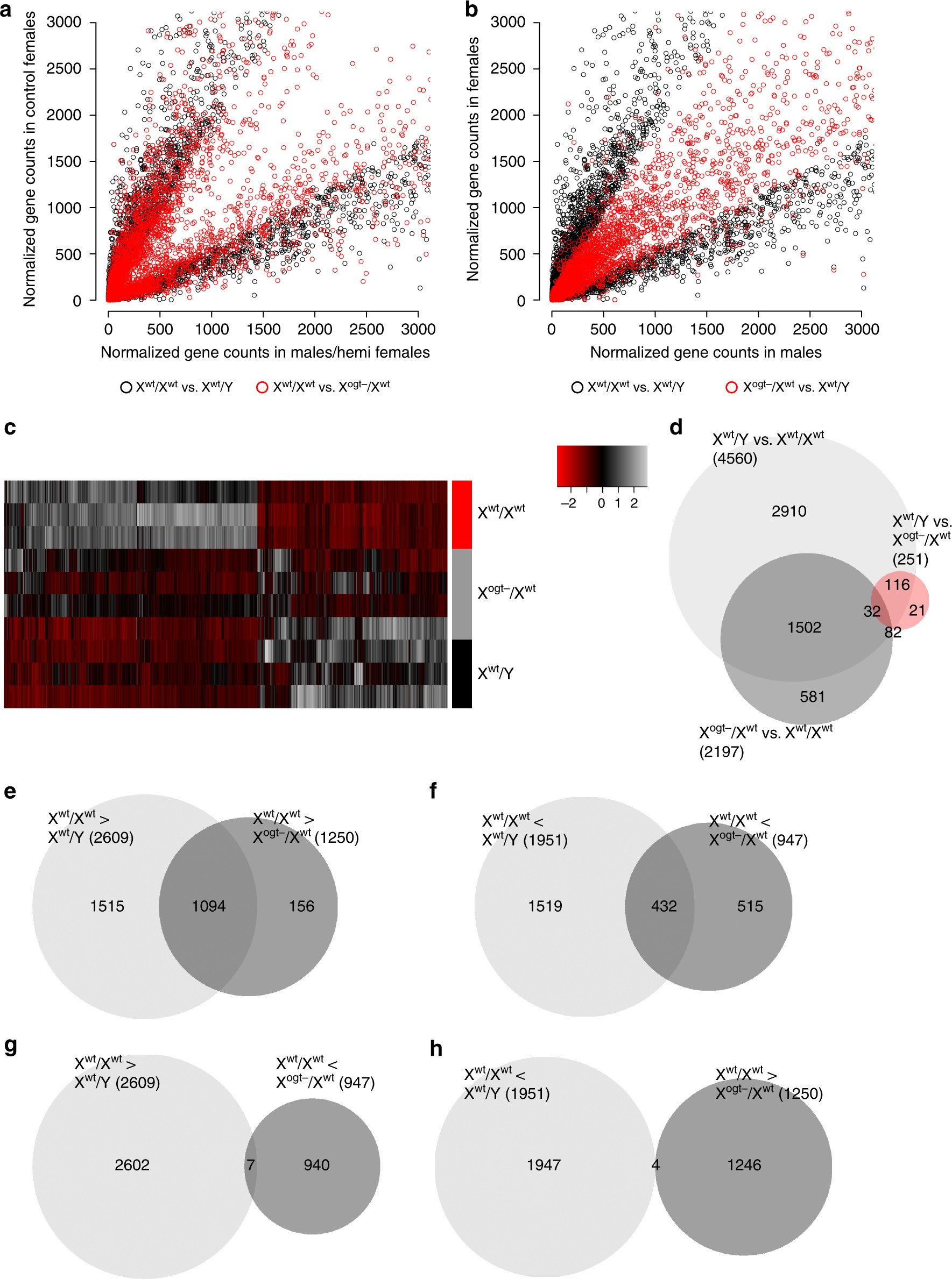
Sex differences in placental trophoblast and fetal hypothalamic gene expression are mediated by placental Ogt copy number. a, b Scatterplots of mRNAs with sex differences in trophoblast cell-specific expression at E12.5 (4560 genes, FDR adjusted p < 0.05). a Scatterplot comparing sex differences (black circles) with differences between Xwt/Xwt and Xogt−/Xwt females (red circles). Trophoblast gene expression patterns with sex differences (black circles) are mimicked by Ogt reduction in female trophoblasts (red circles). b Scatterplot comparing trophoblast sex differences (black circles) with differences between Xogt−/Xwt and Xwt/Y (red circles). Female patterns of gene expression are masculinized by Ogt reduction in female trophoblasts. c Heatmap of mRNA with sex differences in expression in Xwt/Xwt, Xogt−/Xwt, Xwt/Y trophoblasts. Expression patterns of trophoblast genes (columns) with sex differences are mimicked by Ogt reduction in female trophoblasts (individual placentas = rows). Z-scores plotted across individuals for each gene. d Venn diagram displaying the number of differentially expressed genes in Xwt/Y vs. Xwt/Xwt (n = 4560 genes), Xogt−/Xwt vs. Xwt/Y (n = 251 genes), and Xogt−/Xwt vs. Xwt/Xwt (n = 2197 genes) trophoblasts and the number of differentially expressed genes common in these groups. e A total of 1094 of the 2609 trophoblast genes enriched in Xwt/Xwt relative to Xwt/Y were significantly decreased by trophoblast-specific Ogt reduction (Xogt−/Xwt). f A total of 432 trophoblast genes with increased relative expression in Xwt/Y were enhanced in Xogt−/Xwt relative to Xwt/Xwt. g Only 7 of the 2609 genes with Xwt/Xwt-biased sex differences in expression were upregulated by trophoblast-specific Ogt reduction (Xogt−/Xwt). h A total of 4 of the 1951 Xwt/Y-biased genes with basal sex differences were downregulated in Xogt−/Xwt trophoblasts. N = 3 Xwt/Y, n = 4 Xwt/Xwt, and n = 5 Xogt−/Xwt placentas, from five individual litters with n = 1/litter/group to control for litter effects