Fig. 6
From: BrlR from Pseudomonas aeruginosa is a receptor for both cyclic di-GMP and pyocyanin

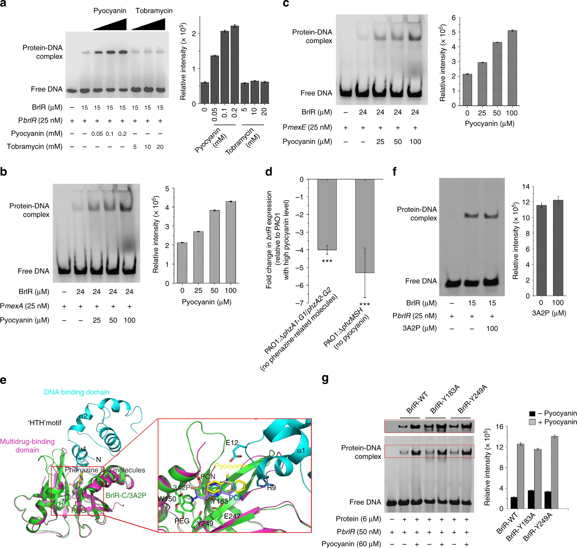
BrlR is a pyocyanin responsive DNA binding protein. a BrlR-DNA binding assays using FAM-labeled PbrlR DNA (25 nM) in the increasing concentrations of pyocyanin and tobramycin. A total of 225 pmol of BrlR was used. b, c BrlR binding to PmexA (b) and PmexE (c) was enhanced in the presence of increasing concentrations of pyocyanin. The protein-DNA complexes were quantified by band densitometry (right). Error bars, s.d., obtained from triplicate experiments. d qRT-PCR demonstrating decreased brlR transcript levels in ΔphzA1-G1/phzA2-G2 strain (not producing phenazine) and ΔphzMSH strain (not producing pyocyanin). The fold changes in the brlR transcript level were calculated relative to the brlR transcript in strain PAO1 at high pyocyanin concentrations. All values represent means ± s.d. obtained from five independent experiments performed in duplicate. ***significantly different from PAO1 (P ≤ 0.001, one-tailed t-test). e The docking results of pyocyanin and its analogs at the unique interface of apo-BrlR. Close view of the pyocyanin binding pocket for the top 10 results and the solved pyocyanin analog (3A2P) shown in the red rectangle. The related residues referred to in the text are labeled. f EMSA for BrlR binding to PbrlR in the absence or presence of 3A2P. g EMSA for the mutants of pyocyanin-binding residues that bind to PbrlR in the absence or presence of pyocyanin. Protein concentrations are the same. The results were quantified by band densitometry (right). Error bars, s.d., obtained from triplicate experiments