Fig. 4
From: Abnormal RNA stability in amyotrophic lateral sclerosis

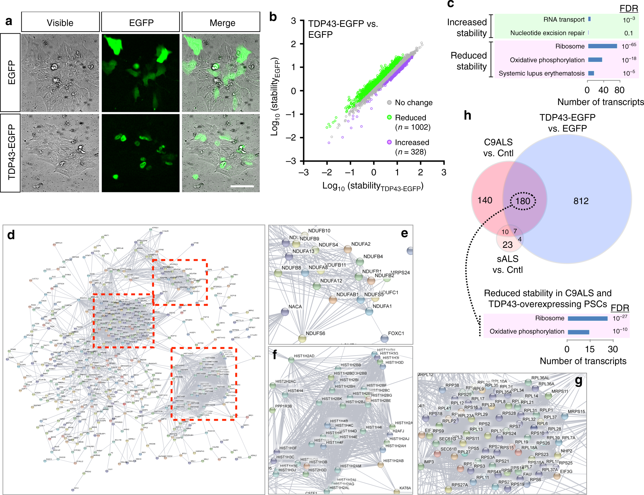
TDP-43 overexpression recapitulates RNA instability in control iPSCs. a Exogenous overexpression of EGFP and TDP-43 fused to EGFP (TDP43-EGFP) in control (Cntl) iPSCs. Scale bar, 100 µm. b Scatter plot for 1330 transcripts showing altered stability ≥1.5-fold in TDP43-EGFP overexpressing iPSCs, in comparison to EGFP-expressing cells, performed in triplicate. Gene ontology (c) and STRING analysis (d, excluding ubiquitin) for transcripts demonstrating altered stability in TDP43-EGFP overexpressing iPSCs. e−g Higher resolution views corresponding to boxed areas in d. h 180 transcripts were commonly destabilized in C9ALS and TDP43-EGFP-expressing cells. Among these transcripts, the ribosome and oxidative phosphorylation pathways were highly enriched by gene ontology. FDR false discovery rate