Fig. 1
From: Genomic patterns of progression in smoldering multiple myeloma

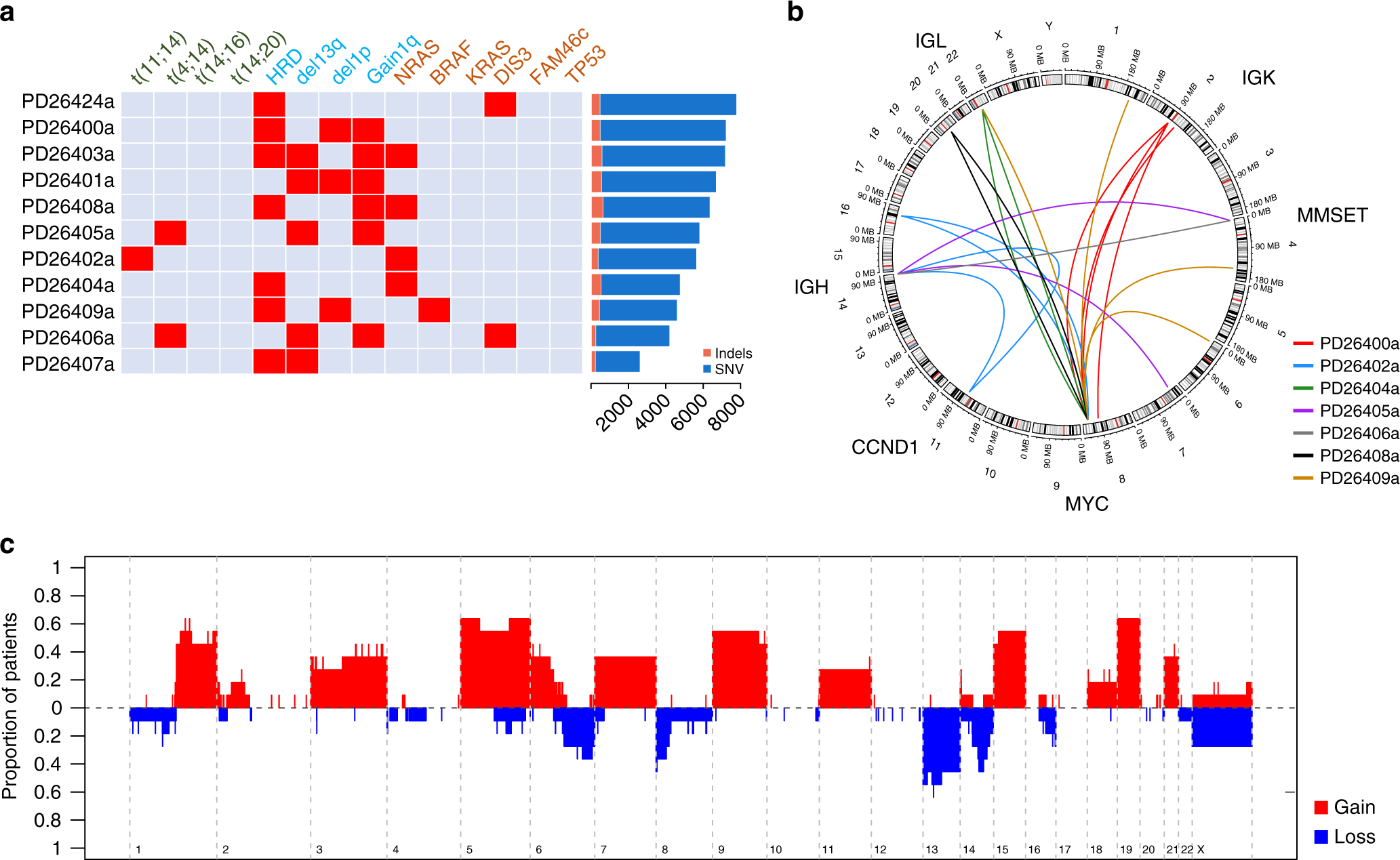
The genomic landscape of smoldering multiple myeloma. a Map representing the prevalence of known driver events among 11 smoldering MM patients. On the right the bar plot shows the number of somatic mutations (substitutions and indels) in each patient. b Circos plot representing the recurrent MM translocations in MM identified in this study (IGH and MYC genes). c Cumulative prevalence of clonal copy number changes