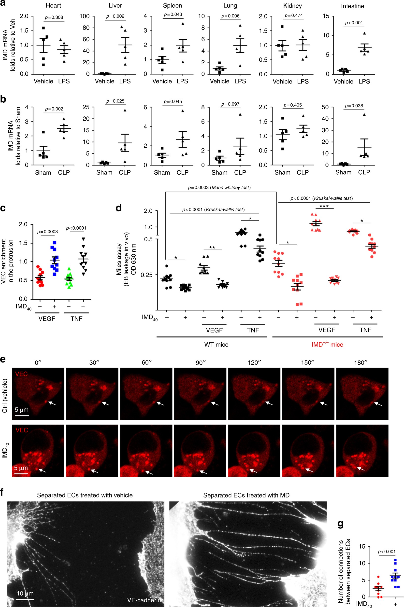
Fig. 1

IMD was significantly up-regulated in septic mice, repairing the endothelial junction by promoting VEC relocation. a, b The Balb/c mice received intraperitoneally (i.p.) injection of LPS (24 mg/kg) or vehicle (saline), or had sham or CLP surgery. After 9 h, mice were sacrificed, and level of IMD mRNA in major organs was measured by real-time RT-PCR. c The HUVEC monolayer was treated with vehicle (PBS), IMD40 (2 μM), VEGF (50 ng/ml), TNF-α (20 ng/ml) alone, or treated with VEGF or TNF-α for 2 h followed by treatment of IMD40. The density of VEC signal referred to F-actin at the cell–cell contact was quantified using 10 randomly chosen fields from two experiments. d The Miles assay was performed as described in Methods. The Evans-Blue (EB) leakage (OD 630 nm) of WT or IMD−/− mice was quantified (n = 10 mice). e HUVECs were transfected with the lentivirus that expresses mCherry-tagged VEC (red), and a time-lapse photography was performed with a 30-s interval. The arrows indicate the location of a single VEC endosome at each time point. f The completely separated ECs were re-connected by the extended filopodia with the presence of IMD40. g The number of anastomosed filopodia connecting two completely separated HUVECs was quantified using 10 randomly chosen fields from two experiments. The data of (a–d, g) were presented as scatter plots with mean ± SEM. Significance was assessed by Mann–Whitney test (a–c,g) and one-way ANOVA (Kruskal–Wallis test) followed by non-parametric Dunn’s post-hoc analysis (d)