Fig. 6
From: Anterior cingulate cortex and its input to the basolateral amygdala control innate fear response

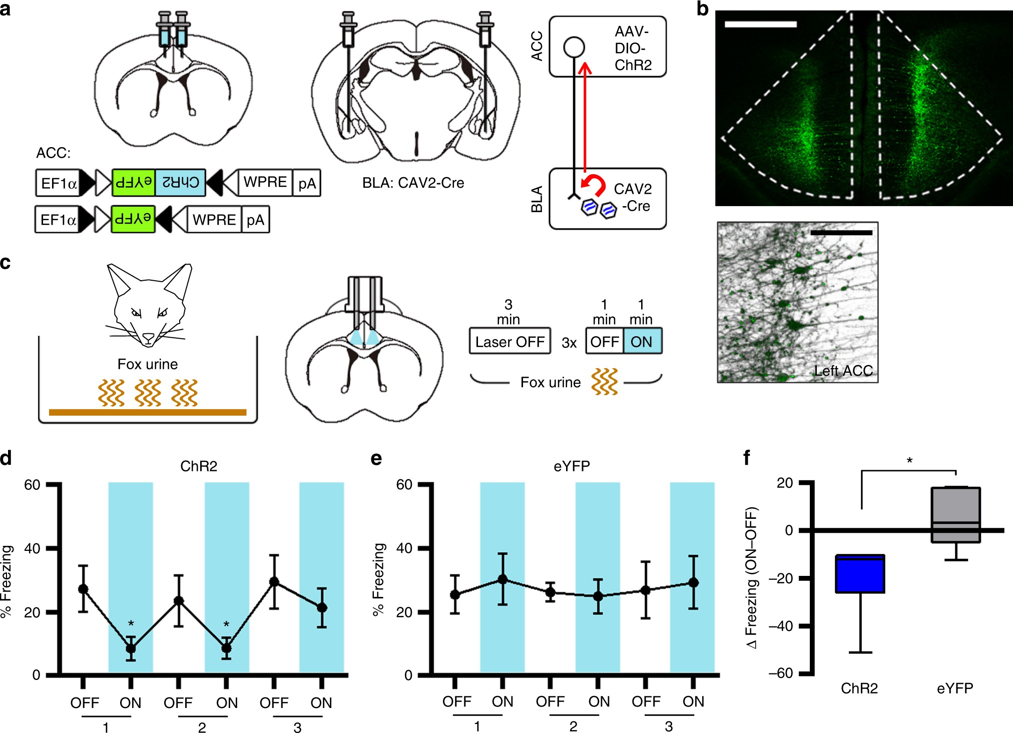
Photoactivation of ACC neurons projecting to the BLA inhibits the freezing response to an innate threat. a Illustration of retrograde labeling strategy of ACC neurons projecting to the BLA with CAV2-Cre-dependent expression of AAV-DIO-ChR2-eYFP. b Top, representative confocal microscopic image showing the expression of DIO-ChR2 in ACC layer V neurons. Bottom, image of 3-D reconstructed neurons (by serial Z-stack confocal imaging) observed in the left ACC area. Scale bar, 500 µm (top) and 100 µm (bottom). c Experimental procedure for fox urine test with photoactivation of ACC neurons projecting to the BLA. d, e Percentage of time spent freezing during the fox urine test was selectively reduced by photoactivation in the ChR2 group (n = 6) (d) but not in the eYFP group (n = 6) (e). Wilcoxon matched-pairs rank test for ChR2 (P = 0.0313, = 0.0313, = 0.2188) and eYFP (P = 0.3125, = 0.5625, > 0.9999). f Light-induced change in percentage of freezing behavior, calculated by subtracting freezing values within the first OFF–ON cycle, for ChR2 (d) and eGFP (e) groups. Mann–Whitney U test (P = 0.0152). Line graphs are expressed as mean ± s.e.m. Box-whisker plot is expressed as median, interquartile range with 5-95 percentile distribution. *P < 0.05