Fig. 3
From: KIF20A/MKLP2 regulates the division modes of neural progenitor cells during cortical development

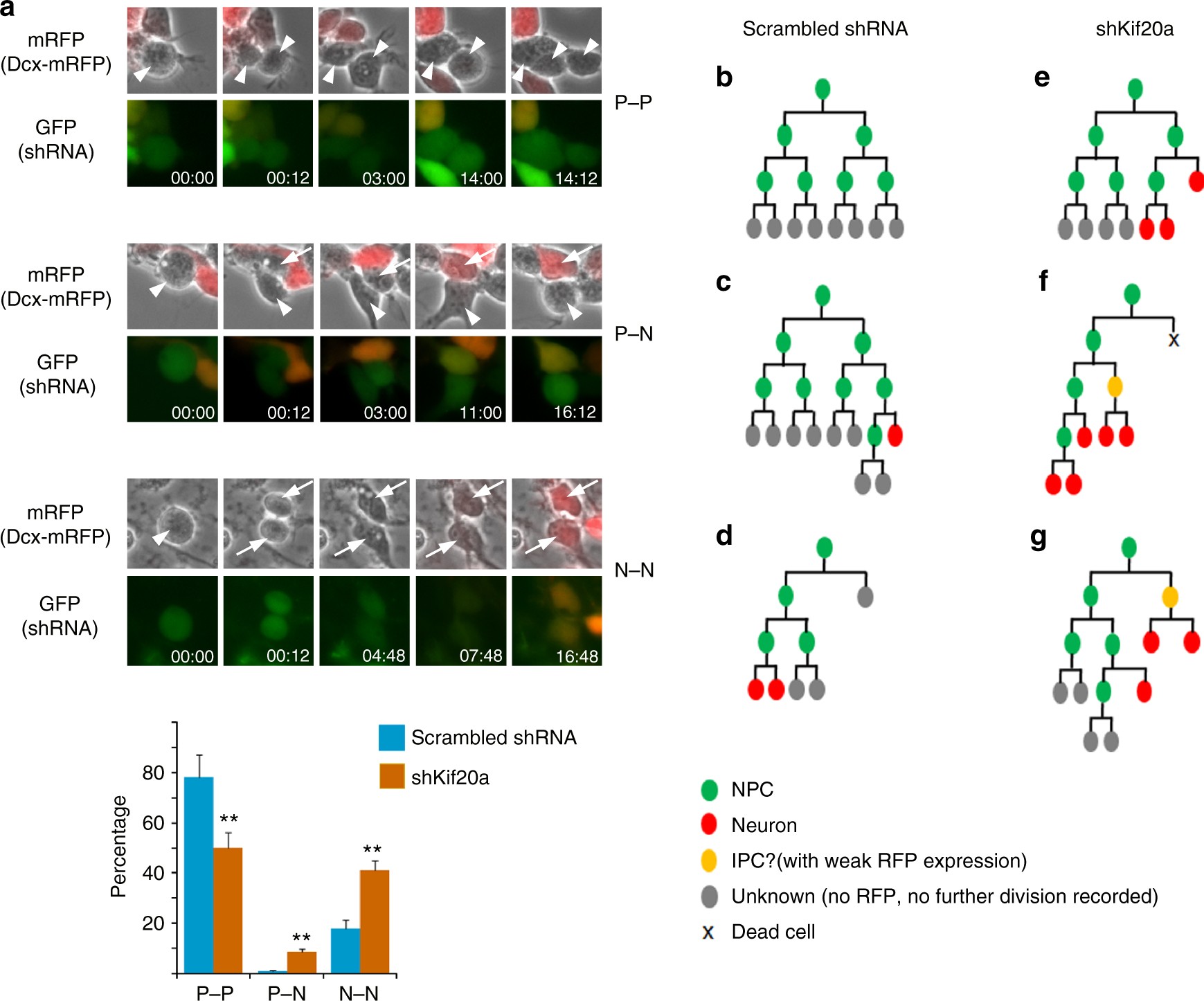
KIF20A is important for the balance between proliferative and differentiative cell divisions. a Dissociated cells from the E13.5 cortices of the Dcx-mRFP transgenic reporter mice were infected with lentiviruses for expression of shKif20a or scrambled control shRNA. After culturing for 1 day post infection, shRNA-expressing (GFP positive) progenitor cells were imaged in live culture at intervals of 12 min for 48–72 h. Phase contrast and fluorescent images at indicated time are shown. Appearance of RFP expression in some daughter cells reflected the emerging neuronal fate in these nascent cells. White arrowheads indicated mother and daughter progenitor cells. White arrows indicated daughter cells taking a neuronal fate. Progenitor–progenitor (P–P), progenitor–neuron (P–N), or terminal neuron–neuron (N–N) division modes were scored (in both shKif20a- and scrambled control shRNA-expressing progenitor cells, over 250 cell divisions were counted). Representative images of dividing cells shown here were expressing either the control shRNA (P–P) or shKIF20A-3’UTR (P–N and N–N). **P < 0.01 (Student’s t-test). Error bars represent SD. b–g Representative lineage trees reconstructed from NPCs expressing scrambled control shRNA (b–d) or shKIF20A-3’UTR (e–g). NPC: neural progenitor cell, IPC: intermediate progenitor cell