Fig. 7

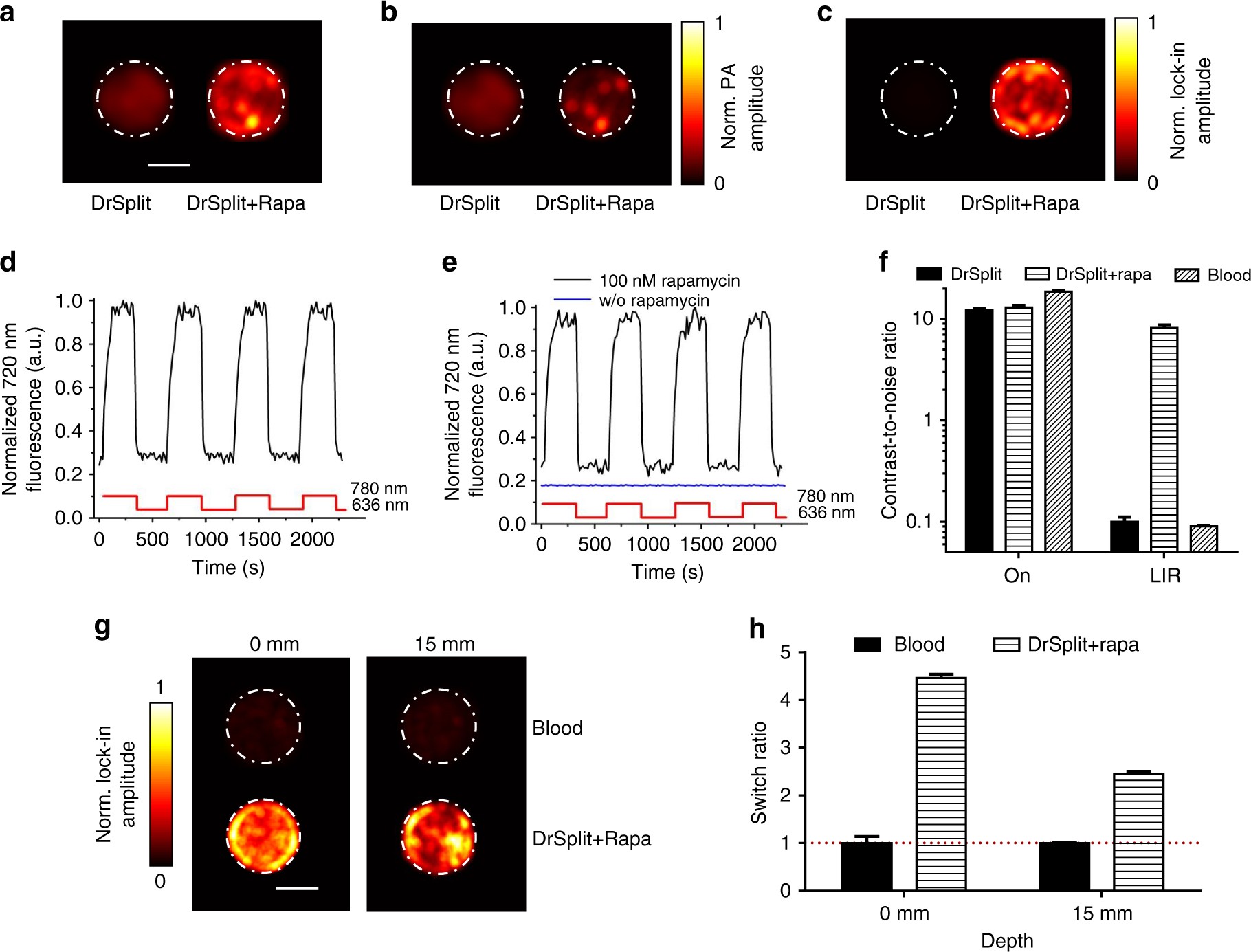
PA characterization of DrSplit in mammalian cells. a ON state PA image of MTLn3 cells expressing DrSplit (left) and MTLn3 cells expressing DrSplit in the presence of rapamycin (right). Scale bar, 2 mm. b OFF state PA image of MTLn3 cells expressing DrSplit (left) and MTLn3 cells expressing DrSplit in the presence of rapamycin (right). c LIR PA image of MTLn3 cells expressing DrSplit (left) and MTLn3 cells expressing DrSplit in the presence of rapamycin (right). The induction with rapamycin reconstitutes the functional DrBphP-PCM, which responds to the periodical light modulation. d Repeated fluorescence changes of the lysate of HeLa cells expressing DrBphP-PCM detected at 720 nm during recurrent illumination cycles with 780/20 nm and 636/20 nm. e Repeated fluorescence changes of the lysate of HeLa cells expressing DrSplit in the presence (black line) or absence (blue line) of rapamycin, detected at 720 nm during recurrent illumination cycles with 780/20 nm and 636/20 nm. f MTLn3 cells expressing DrSplit and MTLn3 cells expressing DrSplit in the presence of rapamycin and blood (dilute 10×) show similar CNRs in the ON state PA image; while the LIR image shows an outstanding CNR for MTLn3 cells expressing DrSplit in the presence of rapamycin. g LIR image of blood and MTLn3 cells expressing DrSplit in the presence of rapamycin in a clear medium (0 mm in depth) and a scattering medium (15 mm in depth). Scale bar, 2 mm. h The switching ratio of blood and MTLn3 cells expressing DrSplit in the presence of rapamycin in both a clear medium (0 mm in depth) and a scattering medium (15 mm in depth); error bars are s.e.m. (n = 40), calculated based on the pixel values from regions of interest. Rapa is short for rapamycin