Fig. 3
From: Stromal PTEN determines mammary epithelial response to radiotherapy

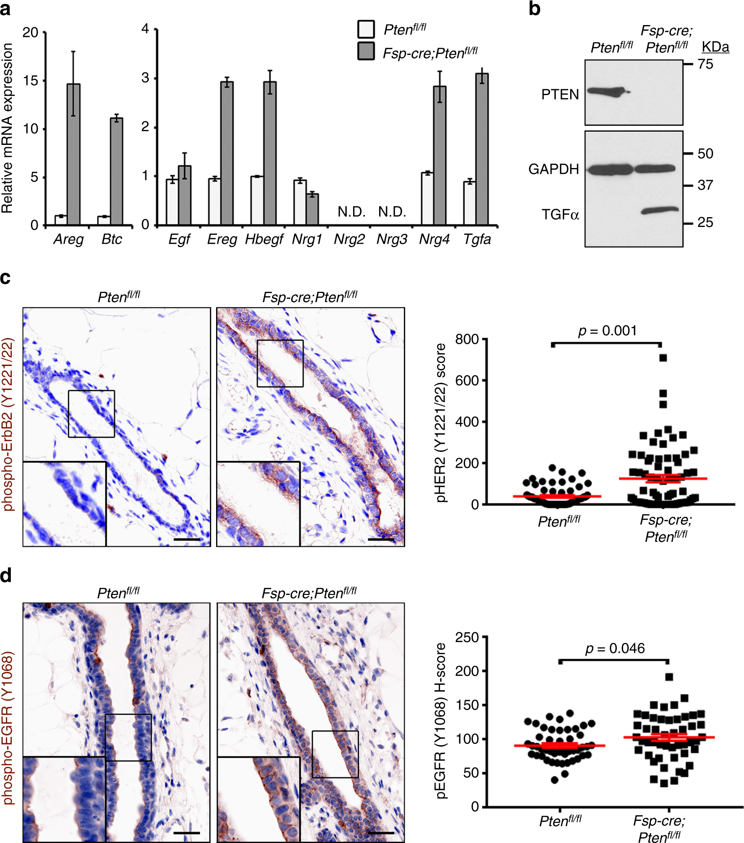
Loss of stromal PTEN increases fibroblast EGF ligand expression and associated ErbB signaling activity in neighboring epithelium. a Areg, Btc, Egf, Ereg, Hbegf, Nrg1, Nrg4 and Tgfa mRNA in immortalized control (Ptenfl/fl) and PTEN-null (Fsp-cre;Ptenfl/fl) MMFs. Bars represent mean expression of technical replicates relative to Gapdh ± s.e.m. Nrg2 and Nrg3 were not detectable (N.D.). b Western blot for PTEN, TGF-α and GAPDH in the immortalized control (Ptenfl/fl) and PTEN-null (Fsp-cre;Ptenfl/fl) MMFs. c Representative phospho-ErbB2 (Y1221/22) immunostaining and quantification (mean ± s.e.m.) of mammary epithelium in Ptenfl/fl and Fsp-cre;Ptenfl/fl mice. P value determined by two-tailed Mann–Whitney (Ptenfl/fl n = 61 fields/4 mice, Fsp-cre;Ptenfl/fl n = 71 fields/4 mice). Scale bar = 20 μm. d Representative phospho-EGFR (Y1068) immunostaining and quantification (mean ± s.e.m.) of mammary epithelium in Ptenfl/fl and Fsp-cre;Ptenfl/fl mice. P value determined by Welch’s t-test (Ptenfl/fl n = 48 fields/3 mice, Fsp-cre;Ptenfl/fl n = 48 fields/3 mice). Scale bar = 20 μm