Fig. 2
From: A complex of C9ORF72 and p62 uses arginine methylation to eliminate stress granules by autophagy

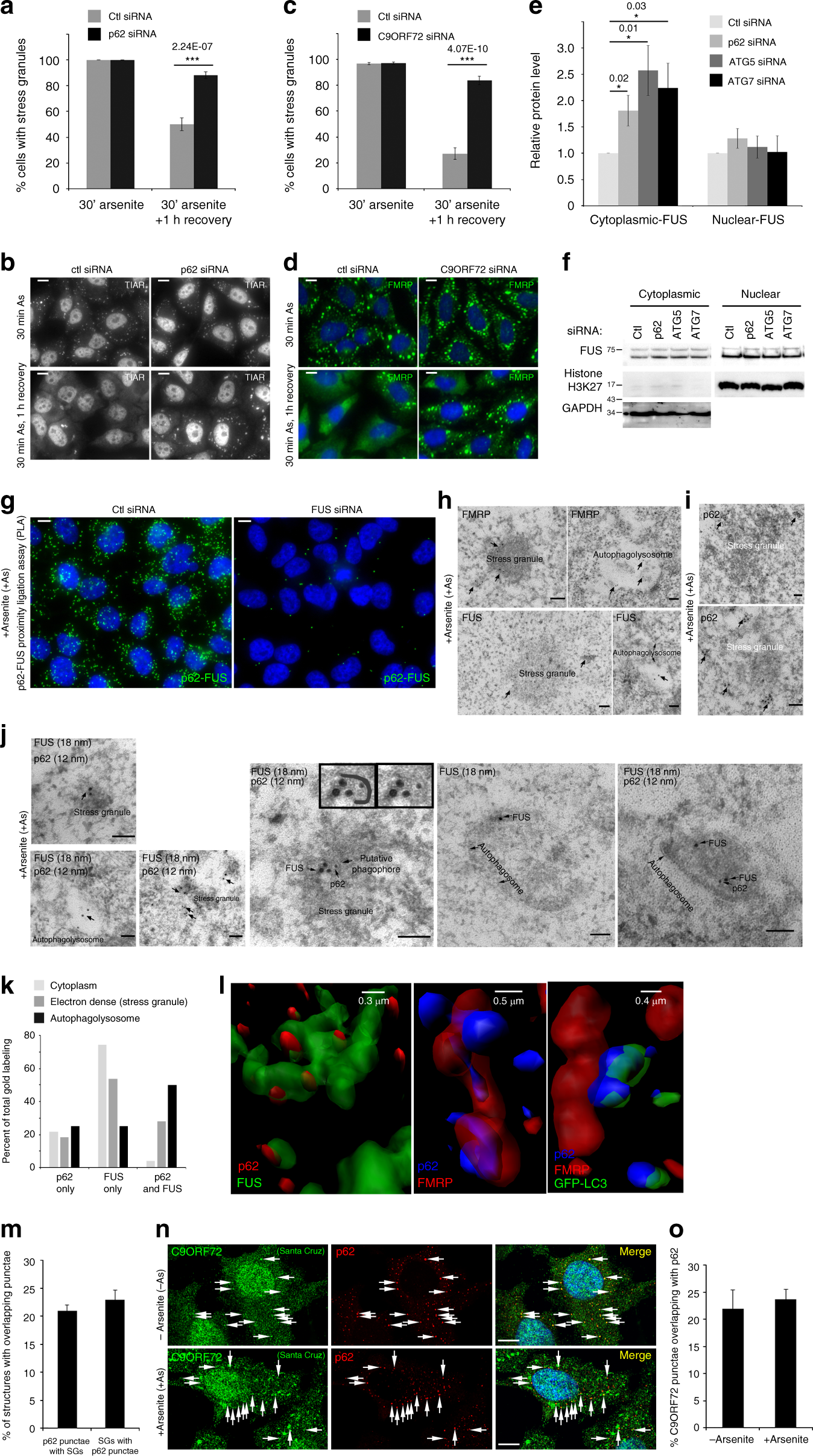
C9ORF72 and p62 promote stress granule clearance by autophagy. a Percentage of cells containing stress granules in cells treated with control or p62 siRNA after 30 min arsenite, or one hour after removal of arsenite (n = 3, mean ± SD, Student’s t-test). b Representative images of stress granules used in (a). c Percentage of cells containing stress granules in cells treated with control or C9ORF72 siRNA after 30 min arsenite, or one hour after removal of arsenite (n = 3, mean ± SD, Student’s t-test). d Representative images of stress granules used in (c). e Quantification of FUS levels in cytoplasmic and nuclear extracts of cells treated with siRNA targeting p62, ATG5, ATG7, or control siRNA (n = 5, mean ± SD, Student’s t-test). f Representative western blot of (e). g Proximity ligation assay for p62 and FUS in arsenite-treated cells transfected with control siRNA or siRNA targeting FUS. Scale bar = 10 µm. h Immuno-electron micrographs of FUS and FMRP in cells treated with arsenite; arrows highlight antibody labeling within indicated stress granule-like structures. i Immuno-electron micrographs of p62 in cells treated with arsenite. j Immuno-electron micrographs of p62 (12 nm gold) and FUS (18 nm gold) in cells treated with arsenite; arrows highlight co-labeled structures. Scale bar = 100 nm. k Quantification of 46 randomly selected immuno-electron micrographs co-labeled with p62 and FUS as in (j). Each electron-dense stress granule-like structure, autophagolysosome-like organelle or 50 nm radius area of cytoplasm with label was quantified as being labeled with p62 alone, FUS alone, or both p62 and FUS. l 3D reconstruction of Z-stack confocal images of cells. Images are zoomed-in on stress granules labeled with the indicated antibodies or fluorescent proteins (GFP-LC3). m Quantification of the percentage of p62 punctae co-labeled with stress granule markers and the percentage of stress granules with co-localized or docked p62 (quantified 12102 p62 punctae and 12627 stress granules, n = 6, mean ± SD, Student’s t-test). n Confocal image of endogenous C9ORF72 and p62 in cells treated with or without arsenite. Scale bar = 10 µm. o Quantification of the percentage of C9ORF72 punctae overlapping with p62 in cells treated with or without arsenite (quantified C9ORF72 punctae without arsenite: 2688, with arsenite: 3778 punctae; p62 punctae without arsenite: 1805, with arsenite: 2942, n = 2, mean ± SD, Student’s t-test). HeLa cells were used in all experiments