Fig. 5
From: Lipid droplet and peroxisome biogenesis occur at the same ER subdomains

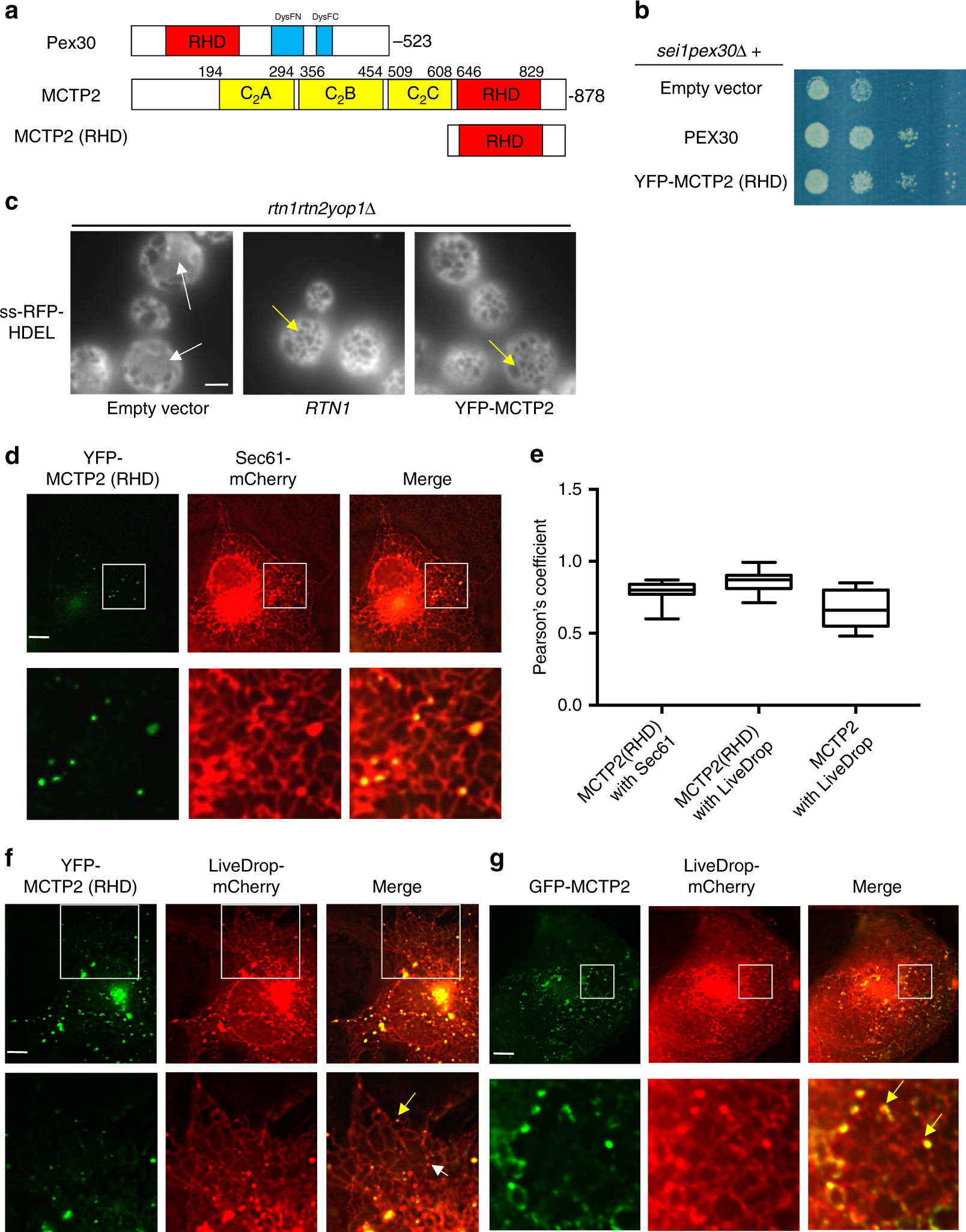
Evidence that human MCTP2 is a functional homolog of Pex30. a Domains in Pex30, MCTP2, and MCTP2 (RHD). Pex30 contains a dysferlin (DysF) domain that is divided into N and C portions. b Strains were grown to mid-logarithmic growth phase, serially diluted, spotted on to SC plates and incubated at 23 °C for 3 days. c Images of the rtn1rtn2yop1Δ cells expressing the ER marker ss-RFP-HDEL and Rtn1or YFP-MCTP2 (RHD). Images are of the cell periphery. White arrows indicate ER sheets and yellow arrow show regions containing ER tubules. Bar = 3 μm. d Images of COS7 cells co-transfected with plasmids expressing YFP-MCTP2 (RHD) and Sec61-mCherry. e Pearson’s coefficient of colocalization of experiments shown in d, f, and g. n = 100 cells. The box covers the 25th to 75th percentiles, the whiskers mark the highest and lowest values and the median is indicated. f, g Images of COS7 cells co-transfected with plasmids expressing LiveDrop-mCherry and YFP-MCTP2 (RHD) (f) or GFP-MCTP2 (g). Yellow arrow indicates co-localization and white arrow indicates a LiveDrop puncta that does not colocalize with YFP-MCTP2 (RHD) or GFP-MCTP2. In e, f, and g, stacks of 20 images with a step size of 0.3 μm were deconvolved; images from single plane are shown. Bars = 5 μm