Fig. 6
From: Macrophages are exploited from an innate wound healing response to facilitate cancer metastasis

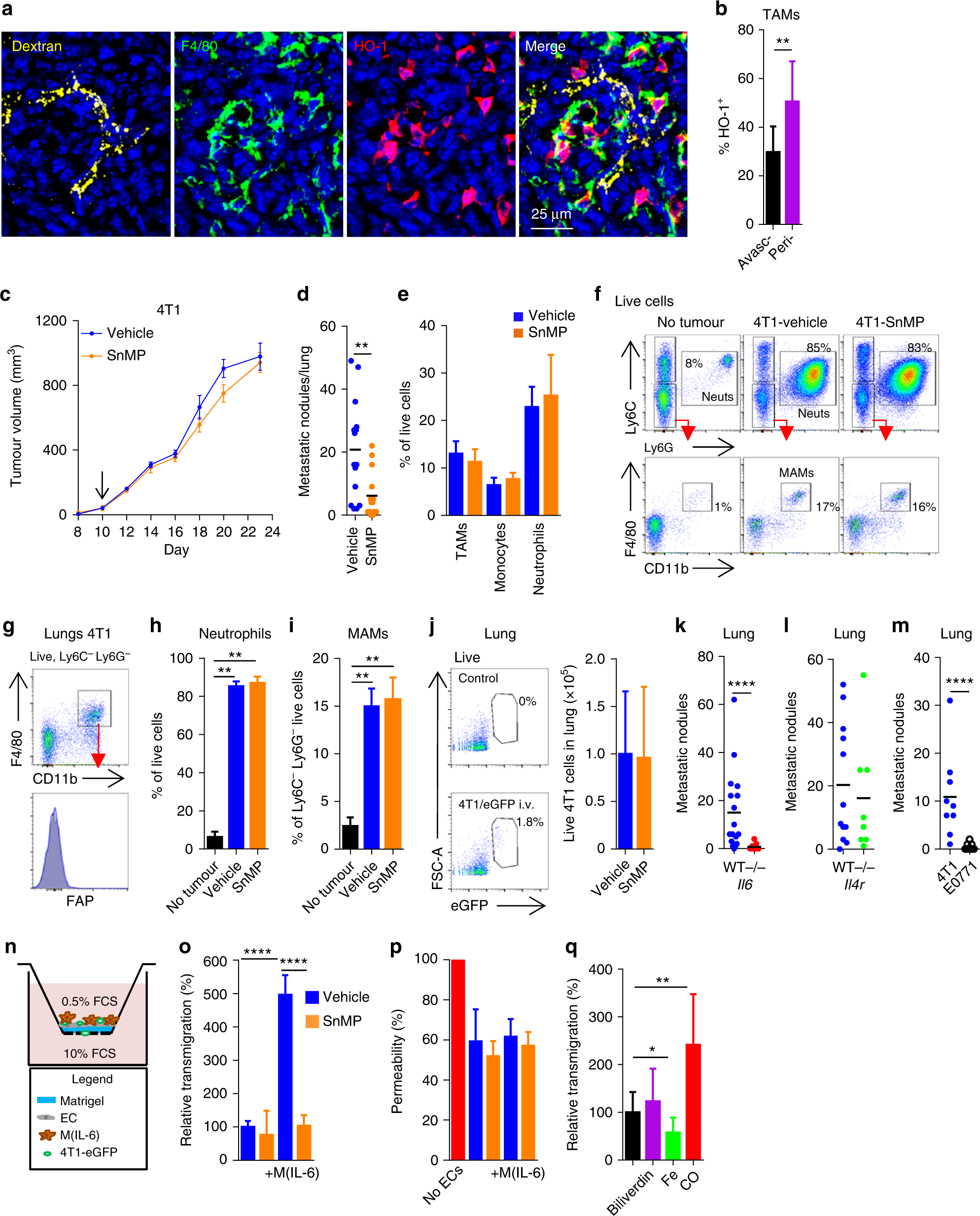
Perivascular FAP+ HO-1+ macrophages can facilitate transendothelial migration of tumour cells through their HO activity. a Representative images of frozen sections of a 4T1 tumour stained with DAPI (nuclei; blue) and antibodies against F4/80 (green) and HO-1 (red); functional vasculature was labelled in vivo using dextran-FITC (yellow). b Quantification of F4/80+ TAMs co-expressing HO-1 in avascular and perivascular regions (n = 12 sections across four tumours in each group). c Tumour growth curves of mice bearing established 4T1 tumours treated with vehicle (blue) or 25 μmol/kg/day SnMP (orange) (n = 6), arrow marks the initiation of treatment. d Metastatic nodules on the lung surface of mice bearing 4T1 tumours treated with vehicle (n = 16) or 25 μmol/kg/day SnMP (n = 15) at day 24 post inoculation of tumour cells (data from three independent experiments presented). e–i 4T1 tumours or lungs in mice treated with vehicle (blue) or SnMP (orange) as described in c were analysed. e Abundance of TAMs, monocytes and neutrophils in enzyme-dispersed tumours (n = 5 per condition). f Representative flow cytometry gating strategy for MAMs. g Representative surface FAP staining (blue) and isotype control staining (grey shaded) of MAMs in the lungs of 4T1 tumour-bearing mice (day 24). h, i Abundance of lung neutrophils (h) and MAMs (i) (n = 4 per condition). j Representative flow cytometry gating strategy (left) and abundance (right) of 4T1-eGFP cells in enzyme-digested lungs 48 h after i.v. injection of 4T1-eGFP in mice treated with vehicle (blue) or 25 μmol/kg/day SnMP (orange) (n = 10 mice). k–m Abundance of metastatic nodules on the surface of lungs in mice bearing 4T1 tumours grown in WT (n = 17) and Il6−/− (n = 9) mice (k), WT (n = 12) and Il4r−/− (n = 8) mice (l), or in syngeneic mice bearing 4T1 (n = 9) or E0771 (n = 9) tumours (m). n Schematic representation of the transendothelial migration assay; EC endothelial cells. o, p Relative transendothelial migration of 4T1-eGFP cells (o) and permeability of the EC layer to albumin (p) in the presence or absence of HO-1+ Ly6Chi monocyte-derived macrophages (M(IL-6)) with/without 25 μM SnMP (orange) (n = 4 wells; representative of duplicate experiments) over a 24 h period. q Relative transendothelial migration of 4T1-eGFP cells in the absence (n = 12) or presence of 20 μM Iron (II) chloride (n = 8), 5 μM biliverdin (n = 8) or 250 ppm CO (n = 3) (pooled data from separate experiments). Bar charts represent mean + s.d. *P < 0.05, ** P < 0.01, ****P < 0.0001