Fig. 3

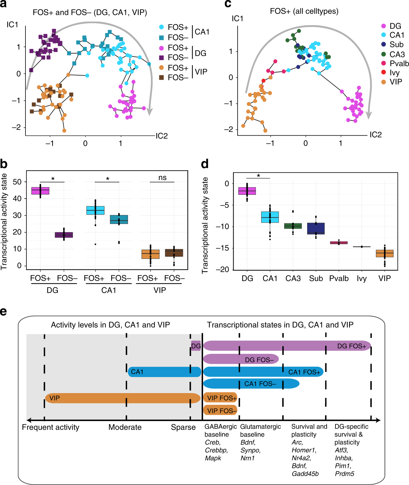
DG neurons exhibit a unique transcriptional signature following NE exposure. a, b Activity-dependent genes were used to construct an independent components (IC) plot using Monocle for DG, CA1, and VIP nuclei after exposure to a NE. a Nuclei are colored with respect to cell type. Arrow indicates the direction of increasing Arc expression. b Position along the main trajectory for each group of neurons. Transcriptional activity state (y-axis) = pseudotime as calculated by Monocle. * = t-test p-value < 0.05, ns = not significant. c, d Activity-dependent genes were used to construct a second independent Monocle plot for FOS+ neurons from all cell types. c Each cell is colored with respect to cell type. Arrow indicates the direction of increasing Arc expression. Sub = Subiculum, Pvalb = Parvalbumin interneuron. d Position along the main trajectory for each group of FOS+ neurons. * = Student’s t-test p-value < 0.05. e Conceptual summary of activity-induced expression within cell types with inherently different population activity rates. All cells exhibited expression of baseline genes required for activity-induced expression. DG and CA1 had a slightly elevated baseline of activity-related expression for a small subset of genes. DG and CA1 FOS+ neurons increased expression of known survival and plasticity genes, and DG FOS+ neurons further specifically upregulated an additional set of survival and plasticity-related genes