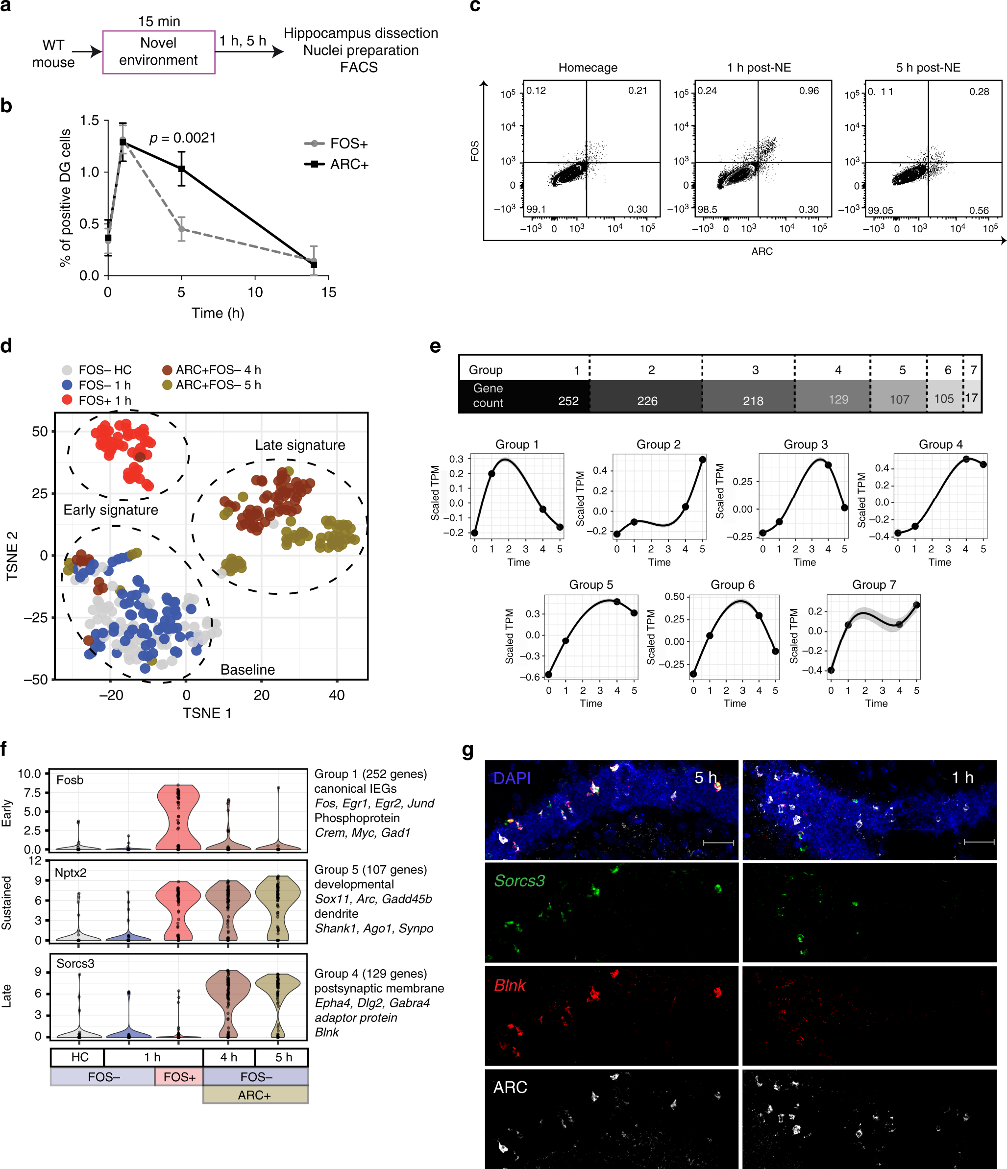
Fig. 4

A dynamic transcriptional response occurs in DG neurons following NE exposure. a Experimental paradigm used for flow cytometry isolation of DG neurons at late time points post NE exposure. b Percentage of FOS+ (gray) and ARC+ (black) DG neurons in animals from HC and 1 h, 5 h or 15 h after a 15-min NE exposure (n = 3–14 mice per time point, ±S.D), p values are indicated for Mann–Whitney test. At least 150,000 DG nuclei were analyzed per mouse. c Representative FACS plots showing FOS and ARC expression in DG neurons (PROX1+CTIP2+ single nuclei) in HC and at 1 h or 5 h post-NE exposure. Percentages of nuclei per gate are indicated. d T-SNE of gene expression in DG nuclei. FOS− HC and FOS− 1 h cluster into the baseline signature. FOS+ 1 h nuclei cluster into the early signature, and ARC+FOS– from both 4 and 5 h cluster into the late signature. e Count of all DEGs from the comparison between HC and either FOS+ 1 h, ARC+FOS– 4 h, or ARC+FOS– 5 h nuclei. Genes are grouped into categories based on temporal expression pattern. Y-axis: mean standardized expression across all genes for the given category. f Violin plots for genes representative of the key temporal groups of early, sustained, and late. g Fluorescent in situ hybridization for two genes present in the late signature, Sorcs3 and Blnk, combined with immunohistochemical detection of ARC protein. Left side: 5 h post NE exposure. Right side: 1 h post NE exposure. Scale bar = 50 μm