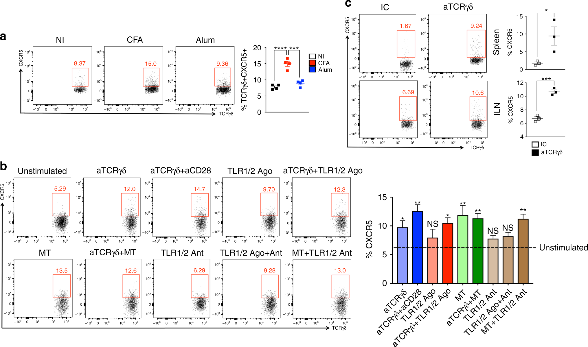
Fig. 5
From: γδ T cells control humoral immune response by inducing T follicular helper cell differentiation

Mechanism of CXCR5 induction on γδ T cells. a Frequency of γδ T cells expressing CXCR5 in the dLN of non-immunized (NI) WT mice 7 days post either CFA or Alum immunization (n = 4 mice/group). b Frequency of γδ T cells expressing CXCR5 after 48 h of in vitro culture of 5 × 104 sorted CXCR5-γδ T cells from a pool of spleen and lymph nodes of 15 naïve WT mice in the presence of medium only (unstimulated); anti-TCRγδ monoclonal antibody (aTCRγδ; 2 μg ml−1); anti-TCRγδ (2 μg ml−1) + anti-CD28 (aCD28, 5 μg ml−1) monoclonal antibodies; TLR1/2 agonist (TLR1/2 ago, 500 ng ml−1); anti-TCRγδ (2 μg ml−1) + TLR1/2 agonist (500 ng ml−1); Mycobacterium tuberculosis (MT, 10 μg ml−1); anti-TCRγδ (2 μg ml−1) + MT (10 μg ml−1); TLR1/2 antagonist (TLR1/2 ant, 0.5 μM); TLR1/2 agonist (500 ng ml−1) + TLR1/2 antagonist (TLR1/2 ant, 0.5 μM) or MT (10 μg ml−1) + TLR1/2 antagonist (0.5 μM) (n = 3 technical replicates/condition). c Frequency of γδ T cells expressing CXCR5 in the spleen and inguinal lymph node (ILN) from WT mice 24 h after treatment with 500 μg of anti-TCRγδ monoclonal antibody (n = 3 mice/group). These data are representative of two independent experiments. Data are shown as mean + SEM. One-way ANOVA (a, b) or Student’s t test (c) were used. Conditions were compared with unstimulated cells. NS non-significant, *p < 0.05, **p < 0.01, ***p < 0.001, ****p < 0.0001