Fig. 5

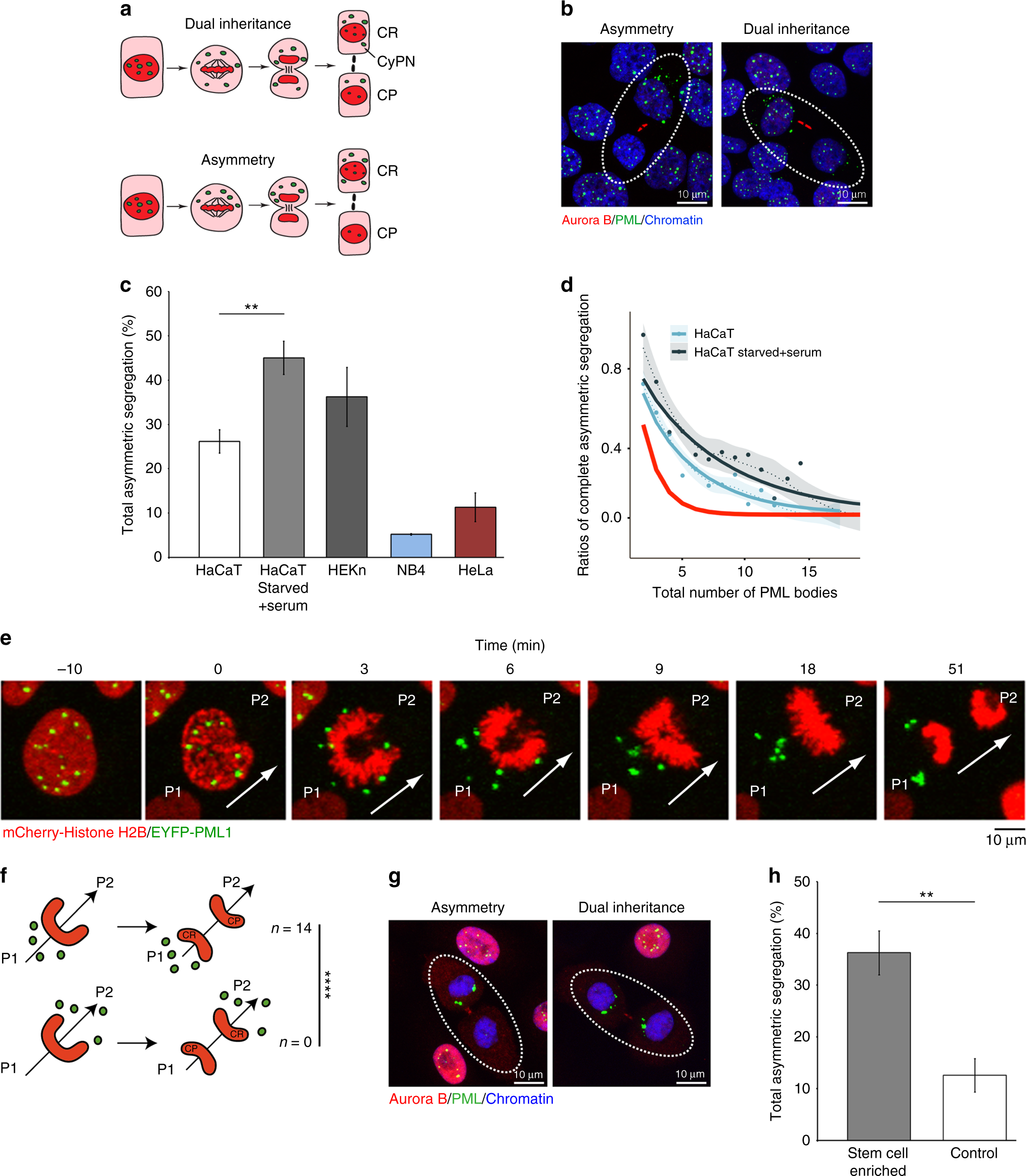
Asymmetric inheritance of PML bodies. a Schematic of PML body behavior during mitosis. In interphase, PML bodies are mainly localized within the nucleus. During mitosis, PML bodies enter the cytoplasm of newly formed daughter cells and form cytoplasmic assemblies of PML and nucleoporins (CyPNs). We refer to the daughter cell with the highest CyPN number as CyPN rich (CR), while the other is designated CyPN poor (CP). b Examples of asymmetric (left panel) and dual (right panel) inheritance of PML bodies in HaCaT cells. Note that all CyPNs (cytoplasmic bodies) localize to only one daughter during asymmetric inheritance. c Quantification of total asymmetric segregation events. For each cell line, the average of three experiments ± SD is shown; **p = 0.0021. d Incidence of cell divisions showing complete asymmetric inheritance in HaCaT cells. Best-fit curves for asynchronously growing (solid blue line; psym = 0.20; n = 469) and starved and serum-stimulated (solid black line; psym = 0.14; n = 298) cells are shown. Smoothed trend lines are shown as dashed lines with a 95% CI. The theoretically predicted curve for a completely symmetric distribution (solid red line; psym = 0.5) is shown for comparison. e Live cell imaging of HaCaT cells expressing EYFP-PML1 and mCherry-Histone H2B. Arrow denotes cell division orientation. Images are extracted from Supplementary Movie 15. f Cell divisions exhibiting complete segregation of PML bodies were identified by live cell imaging and tracked. In all cases analyzed, the CR cell corresponded to P1, while the CP cell corresponded to P2; ****p = 6.1 × 10−5; n = 14. g Newly divided daughter cell pairs of human primary epidermal keratinocytes exhibiting asymmetric and dual PML body inheritance, respectively. h Quantification of total asymmetric PML body inheritance in human primary epidermal keratinocytes, before and after stem cell enrichment. The average of three experiments ± SD is shown; **p = 0.0015