Fig. 6

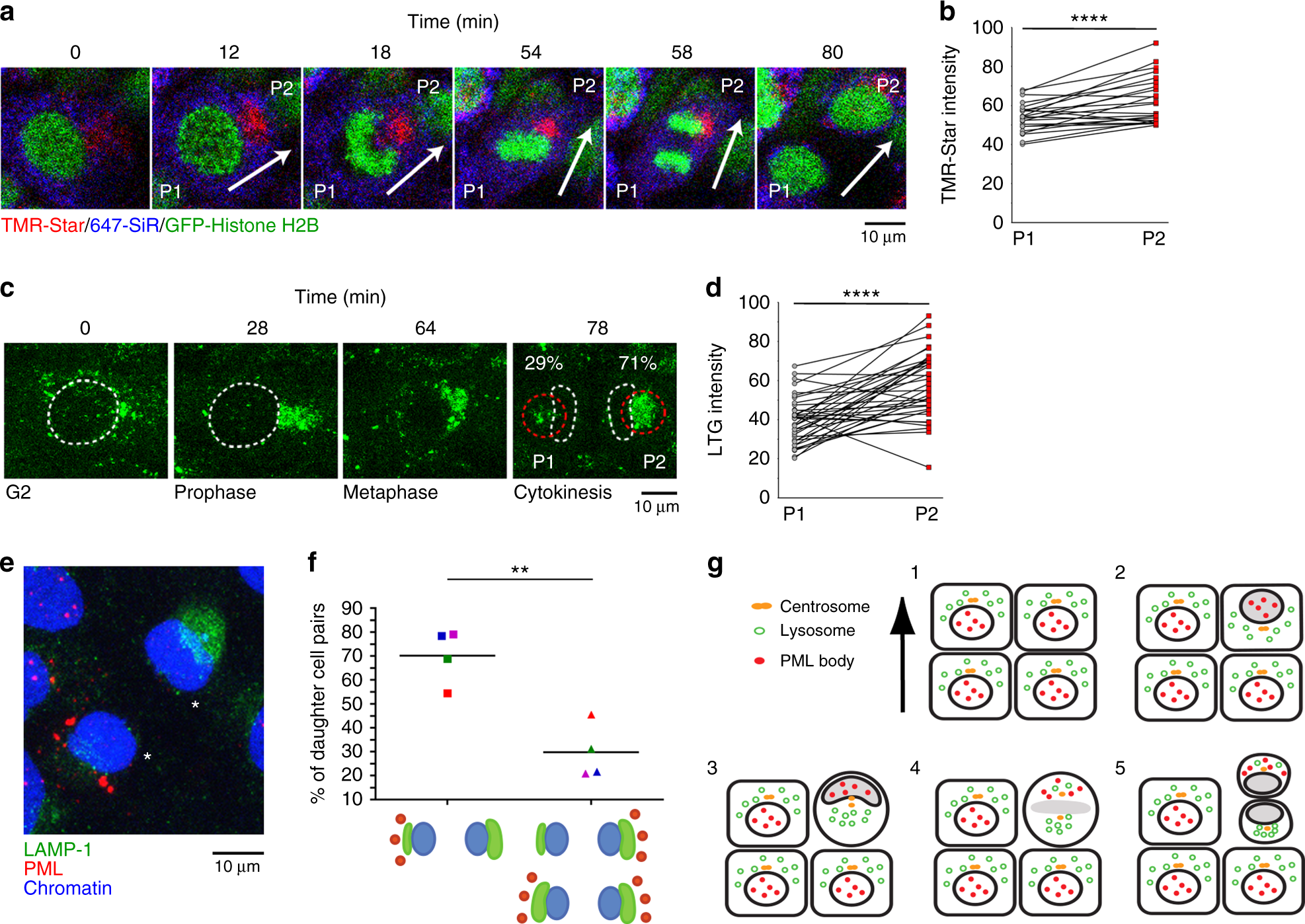
Asymmetric inheritance of lysosomes. a Time-lapse images of a HaCaT cell expressing Snap-tagged OMP25 and GFP-Histone H2B (green). Quiescent cells were subjected to 647-SiR (blue) and TMR-Star (red) labeling 5 h prior to and 25 h after serum stimulation, respectively. Images are extracted from Supplementary Movie 17. b Quantification of TMR-Star intensity in newly divided P1 and P2 daughter cells. Paired Wilcoxon's rank-sum test gives a ****p value of 8.8 × 10−5, with mean estimates of 53.92 (95% CI 49.68–58.15) and 62.77 (95% CI 58.53–67.00) for P1 and P2, respectively (n = 23). c, d Serum-stimulated HaCaT keratinocytes were treated with LTG immediately prior to imaging starting 25 h post serum stimulation. c Time-lapse images of LTG distribution during cell division. White lines indicate nuclear boundaries. Red circles indicate quantified regions. Images are extracted from Supplementary Movie 18. d Quantification of LTG intensity in newly divided P1 and P2 daughter cells. Paired Wilcoxon's rank-sum test gives a ****p value of 1.8 × 10−6, with mean estimates of 39.52 (95% CI 34.75–44.30) and 57.43 (95% CI 52.65–62.21) for P1 and P2, respectively (n = 37). e Distribution of LAMP-1 and PML in dividing HaCaT cells after starvation and serum stimulation for 30 h. White asterisks indicate newly divided daughter cell pair. LAMP-1 (green), PML (red), and DAPI (blue) is shown. f Quantification of relative LAMP-1 and PML body distribution in newly divided daughter cell pairs. A cell division was scored as asymmetric if one of the daughter cells contained the highest LAMP-1 intensity, while the other contained the majority of CyPNs. The scatter plot shows four experiments (each experiment is color-coded). Black lines indicate mean values; **p = 0.0026. g Illustration showing how the polarized cell division is aligned with cell migration, leading to segregation of PML bodies and lysosomes to the front and rear daughter cell, respectively. Black arrow indicates the direction of migration