Fig. 5
From: Precardiac organoids form two heart fields via Bmp/Wnt signaling

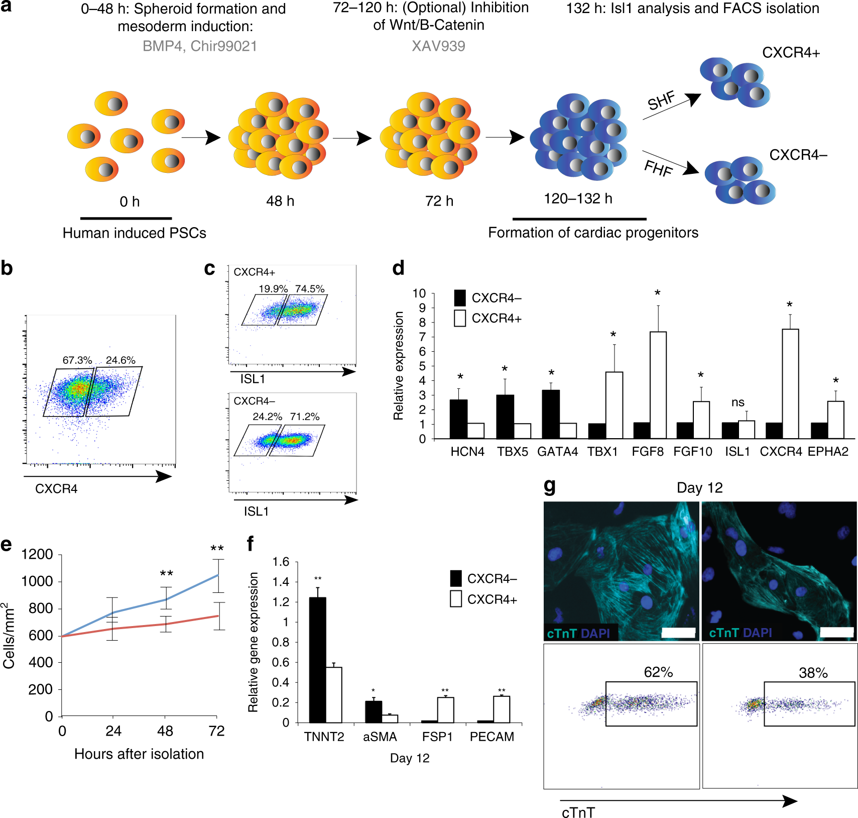
CXCR4 identifies SHF progenitors in human iPSC-derived spheroids. a Schematic of the strategy used to generate and differentiate hiPSC-derived cardiac spheroids. b Representative flow cytometric analyses showing the number of CXCR4− and Cxcr4+ cells at day 5.5. c Representative flow cytometric analysis showing the number of human Isl1+ cells in the sorted populations of CXCR4+ and CXCR4− CPCs. d qPCR analyses of CXCR4− and CXCR4+ cells isolated at day 5.5. Data are mean ± SEM; *p < 0.05; **p < 0.01; ns not significant (p > 0.05). p values were determined using a paired Student’s t test. e Cell counts of CXCR4− and CXCR4+ cells isolated day 5.5. Data are mean ± SEM; **p < 0.01. p values were determined using a paired Student’s t test. f qPCR analysis of Tnnt2, aSMA (smooth muscle cell marker), Fsp1 (fibroblast marker), and PECAM (endothelial cell marker) in cells derived from Cxcr4− and CXCR4+ CPCs isolated at day 5.5, re-plated as monolayers and isolated at day 12. Data are mean ± SEM; n = 3 *p < 0.05; **p < 0.01; ns not significant (p > 0.05). p values were determined using a paired Student’s t test. g Representative images of human cardiomyocytes from CXCR4− and CXCR4+ derived cardiomyocytes at day 12 (Above) and representative flow cytometric analyses of cTnT+ cardiomyocytes at day 12 (Below). White scale bars indicate 25 μm