Fig. 5
From: p53 in AgRP neurons is required for protection against diet-induced obesity via JNK1

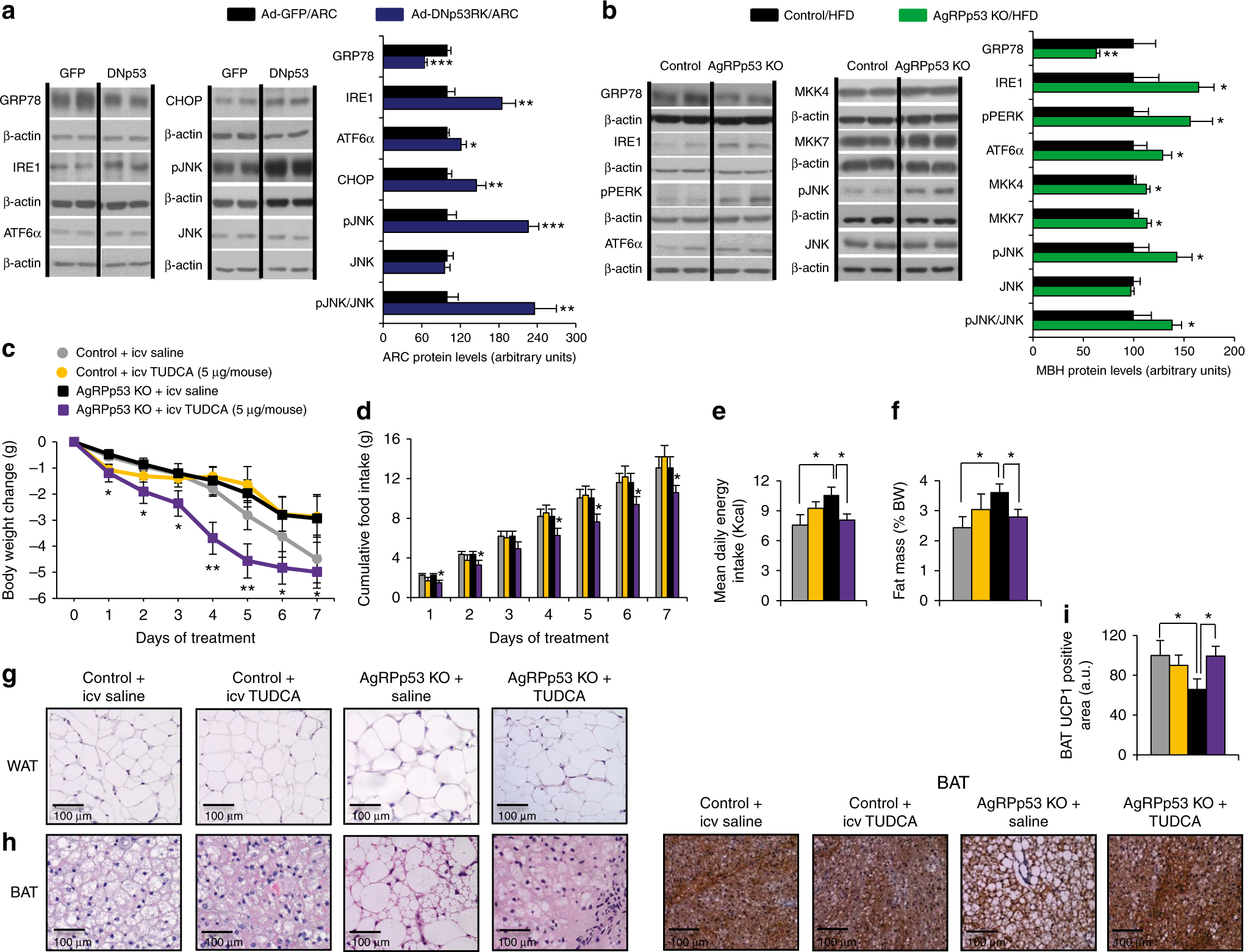
Improvement of ER function reverses the obese phenotype of AgRPp53 KO mice. Protein levels of GRP78, IRE1, ATF6α, CHOP, pJNK, and JNK in the ARC of rats after 9 days of the injection of Ad-GFP and Ad-DNp53RK (a). Protein levels of GRP78, IRE1, pPERK, ATF6α, MKK4, MKK7, pJNK, and JNK in the mediobasal hypothalamus of control and AgRPp53 KO mice fed a HFD for 13 weeks (b). Effects of 7 days i.c.v. injections of TUDCA (5 µg/mouse) or vehicle to control and AgRPp53 KO mice fed a HFD on body weight change (c); cumulative food intake (d); mean daily energy intake (e); adiposity (f); representative WAT histology pictures (hematoxylin-eosin) (g); representative BAT histology pictures (hematoxylin-eosin) (h); and immunostaining of UCP1 in BAT (i). β-actin was used to normalize protein levels. Dividing lines indicate spliced bands from the same gel. Values are mean ± SEM of 5–10 animals per group. *P < 0.05; **P < 0.01; ***P < 0.001