Fig. 8
From: p53 in AgRP neurons is required for protection against diet-induced obesity via JNK1

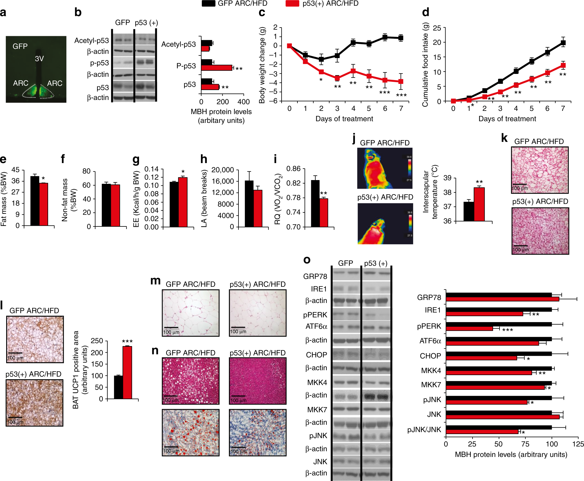
Genetic activation of p53 in the ARC ameliorates diet-induced obesity. Representative immunofluorescence images showing GFP expression in the ARC (a); protein levels of acetyl-p53, phosphorylated p53, and in the mediobasal hypothalamus (b); body weight change (c); cumulative food intake (d); fat mass and non-fat mass (e–f); energy expenditure (EE) (g); locomotor activity (LA) (h); respiratory quotient (RQ) (i); representative infrared thermal images and temperature of the BAT area (j); representative BAT histology pictures (hematoxylin-eosin) (k); immunostaining of UCP1 in BAT (l); representative WAT histology pictures (hematoxylin-eosin) (m); representative liver histology pictures (hematoxylin-eosin, upper and oil-red O staining, lower) (n); and protein levels of GRP78, IRE1, pPERK, ATF6α, CHOP, MKK4, MKK7, pJNK, and JNK in the mediobasal hypothalamus (o) of DIO mice after 7 days of the injection of Ad-GFP and Ad-p53 in the ARC. β-actin was used to normalize protein levels. Dividing lines indicate spliced bands from the same gel. Values are mean ± SEM of 4–8 animals per group. *P < 0.05; **P < 0.01; ***P < 0.001