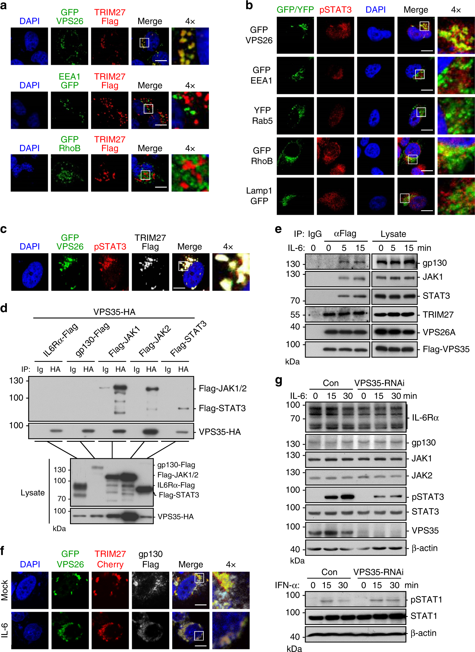
Fig. 3

The retromer acts as a platform for IL-6-induced STAT3 activation. a TRIM27 localizes to retromer-containing punctate structures. HeLa cells (1 × 105) were transfected with Flag-tagged TRIM27 (0.2 μg) and GFP-tagged VPS26, EEA1, and RhoB plasmids (0.1 μg), respectively. Twenty-four hours after transfection, immunostaining was performed using anti-Flag antibody. b pY705-STAT3 localizes to retromer-containing punctate structures. HeLa cells (1 × 105) were transfected with GFP-tagged VPS26, EEA1, RhoB and Lamp1, and YFP-tagged Rab5 plasmids (0.1 μg), respectively. Twenty hours after transfection, cells were starved overnight followed by stimulation with IL-6 (50 ng/mL) for 30 min. Immunostaining was performed using antibody against pY705-STAT3. c Colocalization of TRIM27 and pY705-STAT3 to retromer-containing punctate structures. HeLa cells (1 × 105) were transfected with Flag-tagged TRIM27 (0.2 μg) and GFP-tagged VPS26 (0.1 μg) plasmids. Twenty-four hours after transfection, immunostaining was performed using antibodies against Flag tag and pY705-STAT3. d VPS35 interacts with JAK1, JAK2, and STAT3 in mammalian overexpression system. HEK293 cells (2 × 106) were transfected with the indicated plasmids for 24 h. Coimmunoprecipitation and immunoblot analysis were performed with the indicated antibodies. e VPS35 is associated with endogenous gp130, JAK1, STAT3, TRIM27, and VPS26. HeLa cells (2 × 107) stably expressing low-level Flag-tagged VPS35 were starved overnight and then treated with IL-6 (50 ng/mL) or left untreated for the indicated times. Coimmunoprecipitation and immunoblot analysis were performed with the indicated antibodies. f Colocalization of gp130 and TRIM27 to retromer-containing punctate structures. HeLa cells (1 × 105) were transfected with GFP-tagged VPS26 (0.1 μg), Cherry-tagged TRIM27 (0.2 μg) and Flag-tagged gp130 (0.1 μg) plasmids. Twenty-four hours after transfection, immunostaining was performed using anti-Flag antibody. g Effects of VPS35 knockdown on IL-6-induced STAT3 phosphorylation and IFN-α-induced STAT1 phosphorylation. The control and VPS35-RNAi HeLa cells (2 × 105) were stimulated with IL-6 (20 ng/mL) or IFN-α (20 ng/mL) for the indicated times before immunoblotting analysis was performed. Scale bars, 10 μm. Data are representative of three experiments with similar results