Fig. 5
From: Apolipoprotein A-IV binds αIIbβ3 integrin and inhibits thrombosis

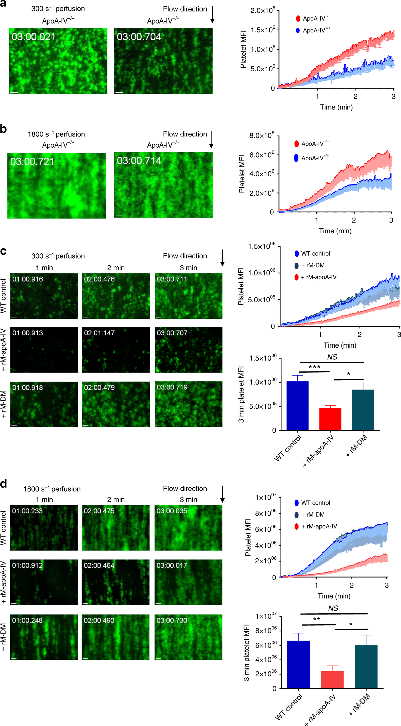
ApoA-IV inhibits mouse thrombus growth in vitro. a Enhanced thrombus formation in blood from apoA-IV−/− mice under low shear rates. b Enhanced thrombus formation in blood from apoA-IV−/− mice under high shear rates. c, d Inhibition of thrombus formation in blood from WT mice by recombinant mouse apoA-IV under low shear (c) and high shear (d), while double D mutations abolished its inhibition. Representative images of thrombus formation (green) in four individual experiments were shown. n = 9–12 thrombi. Unpaired, two-tailed Student’s t-test or non-parametric Kruskal–Wallis one-way analysis of variance for multiple paired comparisons. Mean ± SEM. NS not significant, *P < 0.05, **P < 0.01 and ***P < 0.001. Scale bars: 10 μm (a–d)