Fig. 7
From: Apolipoprotein A-IV binds αIIbβ3 integrin and inhibits thrombosis

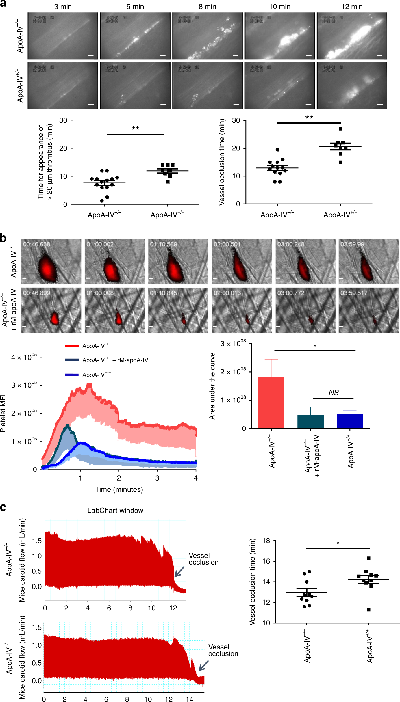
ApoA-IV deficiency results in enhanced thrombus growth and vessel occlusion in vivo. a Accelerated thrombus growth (white) in apoA-IV−/− mice in a FeCl3 (4%) injury mesenteric arterioles model (n = 14). b Accelerated thrombus growth and occlusive thrombi (red) in apoA-IV−/− mice in a laser injury cremaster arteriole model. Infusion of recombinant mouse apoA-IV decreased the thrombus formation (n = 23 thrombi in 4 mice). c Accelerated vessel occlusion in apoA-IV−/− mice in a FeCl3 (10%) injury carotid artery model (n = 10). Representative images of thrombus growth in all mice tested were shown. Unpaired, two-tailed Student’s t-test. Mean ± SEM. NS not significant, *P < 0.05 and **P < 0.01. Scale bars: 10 μm (a, b)