Fig. 4
From: Region-specific and state-dependent action of striatal GABAergic interneurons

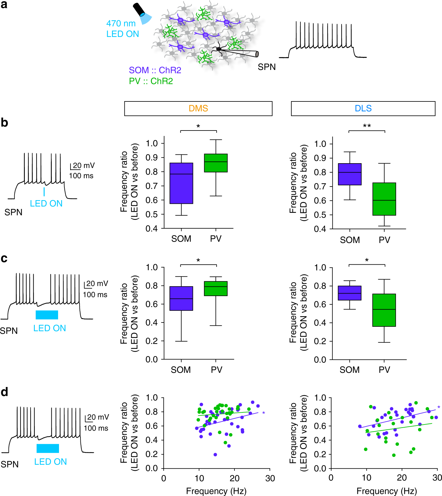
Differential local inhibitory weight of SOM and PV cells on firing SPNs. a In the DMS and DLS, SPNs are recorded while either PV cells or SOM cells are opto-activated with ChR2 with a 470 nm excitation LED. Effect of PV or SOM cells on SPNs was evaluated in active SPNs, i.e., while inducing spiking activity in SPNs by depolarizing current steps (500 ms in b or 1 s in c and d). b Left: Representative trace of discharge frequency inhibition by a brief (5 ms) opto-activation of PV-DLS cells. Right: Frequency inhibition ratio (frequency during LED ON vs. before LED ON, mean ± SEM) in SPNs induced by 5 ms light pulse. Frequency decrease was significantly higher for SOM cell (purple) activation in DMS territory (p = 0.0258, n = 16 SOM cells and n = 16 PV cells), while this decrease was significantly higher for PV cells (green) activation in DLS territory (p = 0.0014, n = 14 SOM cells and n = 12 PV cells). c Left: Representative trace of discharge frequency inhibition by long opto-activation of PV-DLS cells. Right: Frequency inhibition ratio (frequency during LED ON vs. before LED ON) induced by 300 ms light pulses. The ratio is significantly higher for SOM-DMS than PV-DMS cells (p = 0.0129, n = 14 SOM cells and n = 16 PV cells) and in PV-DLS cells has a stronger weight than SOM-DLS cells (p = 0.0011, n = 14 SOM cells and n = 12 PV cells). d Correlation of PV (green) and SOM (purple) cell inhibitory weight (discharge frequency ratio) and initial SPN discharge frequency. There is a significant correlation for SOM cells in both DMS (r2 = 0.3481, Pearson's correlation, p = 0.0437, n = 14) and DLS (r2 = 0.4648, p = 0.0127, n = 14), and there was no significant correlation for PV cells (r2 = 0.097 for DMS and r2 = 0.1739 for DLS); *p < 0.05, **p < 0.01