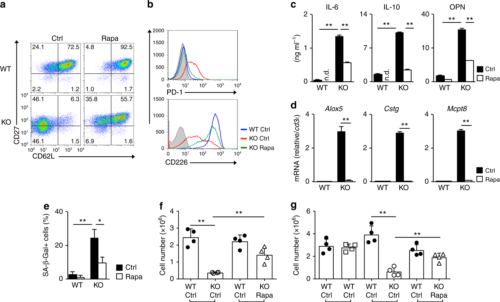
Fig. 3

Rapamycin inhibits dysfunction of menin KO CD8 T cells. a A representative staining profile of CD62L/CD27 on the cell surface of the WT and menin KO effector CD8 T cells on day 7. The percentages of cells are indicated in each quadrant. Naive CD8 T cells were stimulated with anti-TCR-β mAb plus anti-CD28 mAb with IL-2 in the presence or absence of rapamycin for 2 days, and then the cells were further expanded with IL-2 in the absence of rapamycin for an additional 5 days. b Representative staining profiles of CD226 and PD-1 on the surface of the cells in a. c The ELISA for IL-6, IL-10, and OPN in the supernatants of the cells in a restimulated with immobilized anti-TCR-β for 16 h are shown with the standard deviation (n = 3: biological replicates). d The results of the quantitative RT-PCR analysis of the pro-inflammatory enzymes in the cells in a. The results are presented relative to the expression of Cd3εmRNA with the standard deviations (n = 3: technical replicates). e The percentages of SA β-galactosidase (SA β-Gal)-positive cells on day 12 are shown with the standard deviation (n = 3: biological replicates). f A 1:1 mixture of WT OT-1 Tg effector CD8 T (Thy1.1+)/menin KO OT-1 Tg effector CD8 T cells (Thy1.2+) or WT (Thy1.1+)/rapamycin-treated menin KO (Thy1.2+) was adoptively transferred into WT congenic (Thy1.1+ Thy1.2+) mice. Twenty days after the transfer, the mice were infected with Lm-OVA to activate the donor cells. The donor cells were collected from the spleen on day 5 after Lm-OVA infection and analyzed by FACS. The absolute number of donor cells in the spleen was indicated (mean ± SD, n = 4 per group: biological replicates). g WT (Thy1.1+ or Thy1.2+), menin KO or rapamycin-treated menin KO OT-1 Tg memory CD8 T cells (Thy1.2+) were mixed and transferred into WT congenic mice (Thy1.1+ Thy1.2+) as in f. The mice were infected with Lm-OVA the next day and analyzed as in f. The absolute number of donor cells in the spleen is shown (mean ± SD, n = 4 per group: biological replicates). *p < 0.05, **p < 0.01 (Student’s t-test)