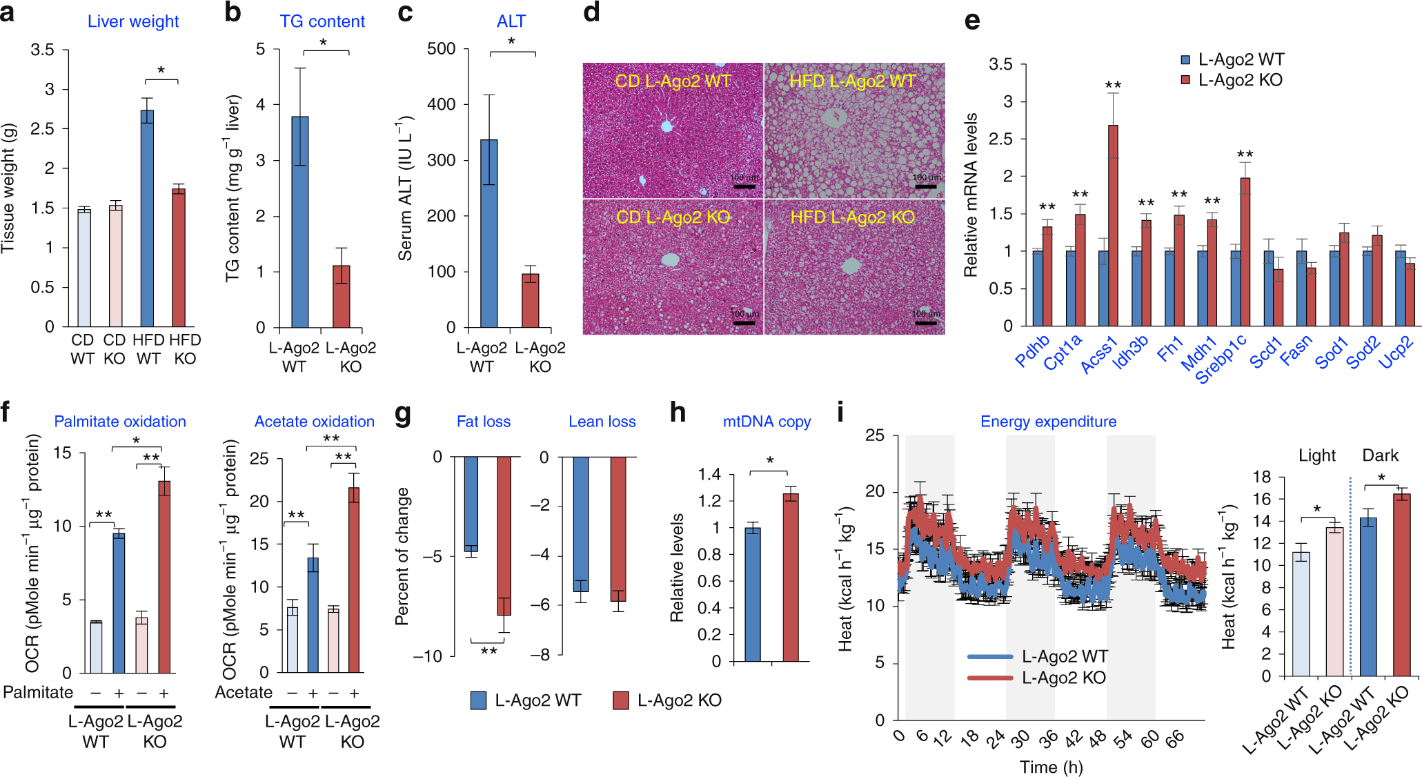
Fig. 5

Ago2-deficiency in the liver prevents hepatic steatosis with enhanced energy expenditure. a Liver weight in L-Ago2 WT mice fed CD (n = 5), L-Ago2 KO mice fed CD (n = 4), L-Ago2 WT mice fed HFD (n = 5), and L-Ago2 KO mice fed HFD (n = 5) at 30 weeks of age. b, c Liver triglyceride (TG) contents (b) and serum ALT levels (c) in L-Ago2 WT (n = 7) and L-Ago2 KO (n = 5) mice fed HFD at 23 weeks of age. d H&E-stained sections of the liver in each genotype at 30 weeks of age. Scale bar, 100 μm. e Expression levels of key mRNAs involved in energy metabolism in the liver of L-Ago2 WT (n = 8) and L-Ago2 KO (n = 5) mice fed HFD at 23 weeks of age. f Levels of β-oxidation in the presence of 0.12 mM palmitate and mitochondrial OCR in the presence of 5 mM acetate in primary hepatocytes isolated from L-Ago2 WT (n = 3 for control, n = 3 palmitate and acetate, respectively) and L-Ago2 KO mice (n = 3 for control, n = 3 palmitate and acetate, respectively). g Effects of a 14-h fast on fat mass, and lean body mass in L-Ago2 WT (n = 9) and KO (n = 10) mice fed HFD at 20 weeks of age. h Copy numbers of mtDNA in L-Ago2 WT (n = 7) and KO (n = 5) mice fed HFD at 23 weeks of age. i Energy expenditure in L-Ago2 WT (n = 8) and KO (n = 8) mice fed HFD at 16 weeks of age. Data are shown as the mean ± SEM. *p < 0.05, **p < 0.01