Fig. 5
From: Immunomodulatory role of Keratin 76 in oral and gastric cancer

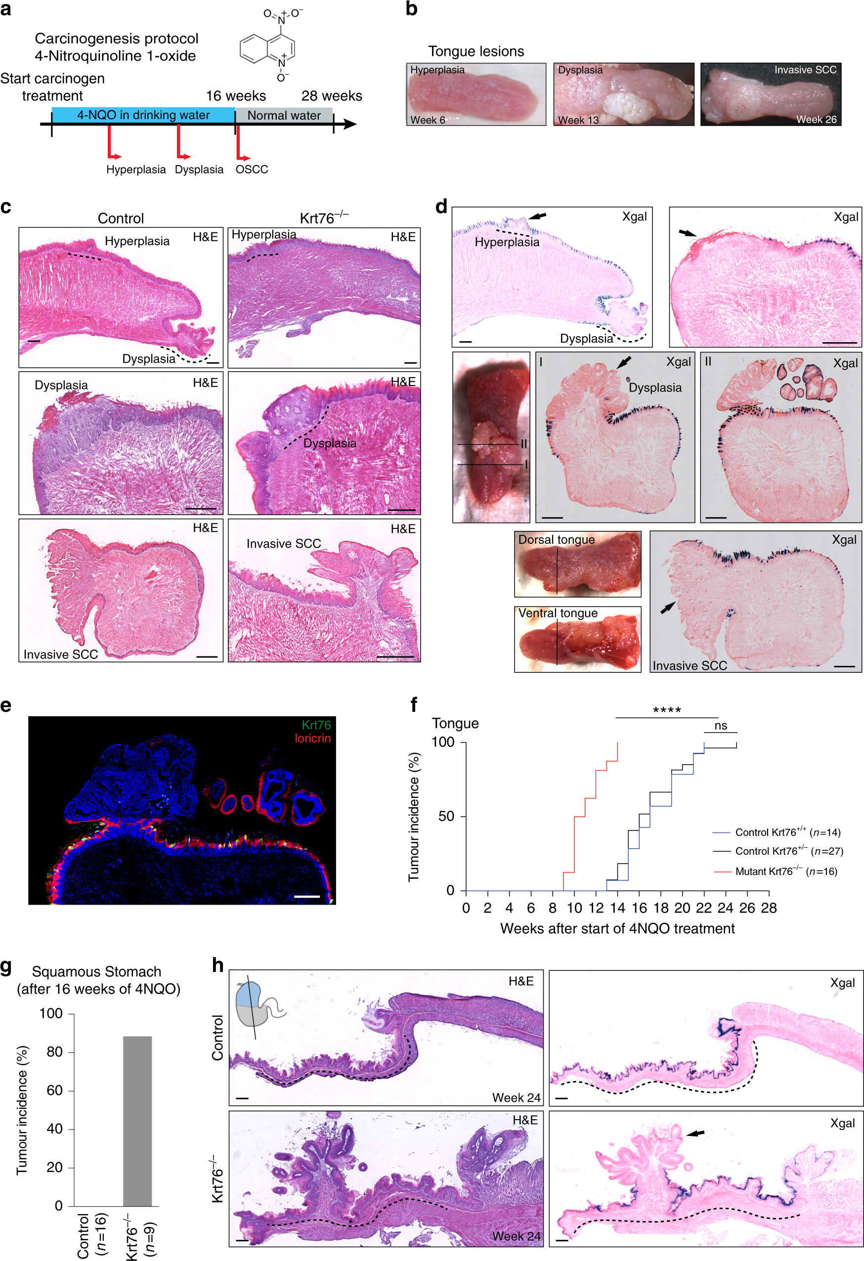
Tongue and squamous stomach tumour incidence in Krt76−/− mice. a Schematic of 4NQO tumorigenesis protocol. b Representative macroscopic views of each stage of tongue tumour development. c, d Representative images of hematoxylin & eosin staining (H&E) (c) and X-gal staining (blue) (d) and respective macroscopic views of the tongue of control (n = 41 mice) and Krt76−/− mice (n = 16 mice). X-gal staining is used to visualize Krt76 expression. e Immunostaining for Krt76 (green) and Loricrin (red) (terminal differentiation marker) in a tongue section bearing two tumours, one of which expresses Krt76. f Tumour incidence in Krt76+/+ (n = 14, median = 17 weeks), Krt76+/− (n = 27, median = 16 weeks) and Krt76−/− mice (n = 16 mice, median = 10.5 weeks) (no significant difference between the wild-type Krt76+/+ and the heterozygous Krt76+/− controls; ****p < 0.0001 for Krt76−/− when compared to both controls; one-way ANOVA, Mantel–Cox test and Grehan–Breslow–Wilcoxon test). g Incidence of squamous stomach tumours in control (Krt76+/+ and Krt76+/−) (n = 16) and Krt76−/− mice (n = 9) harvested 16–28 weeks after the initiation of 4NQO treatment. h Representative images of H&E and X-gal staining (blue) of tumours in the squamous stomach. X-gal staining is used to visualize Krt76 expression. Dotted lines delineate the squamous stomach area. Scale bars: 100 µm