Fig. 6
From: Immunomodulatory role of Keratin 76 in oral and gastric cancer

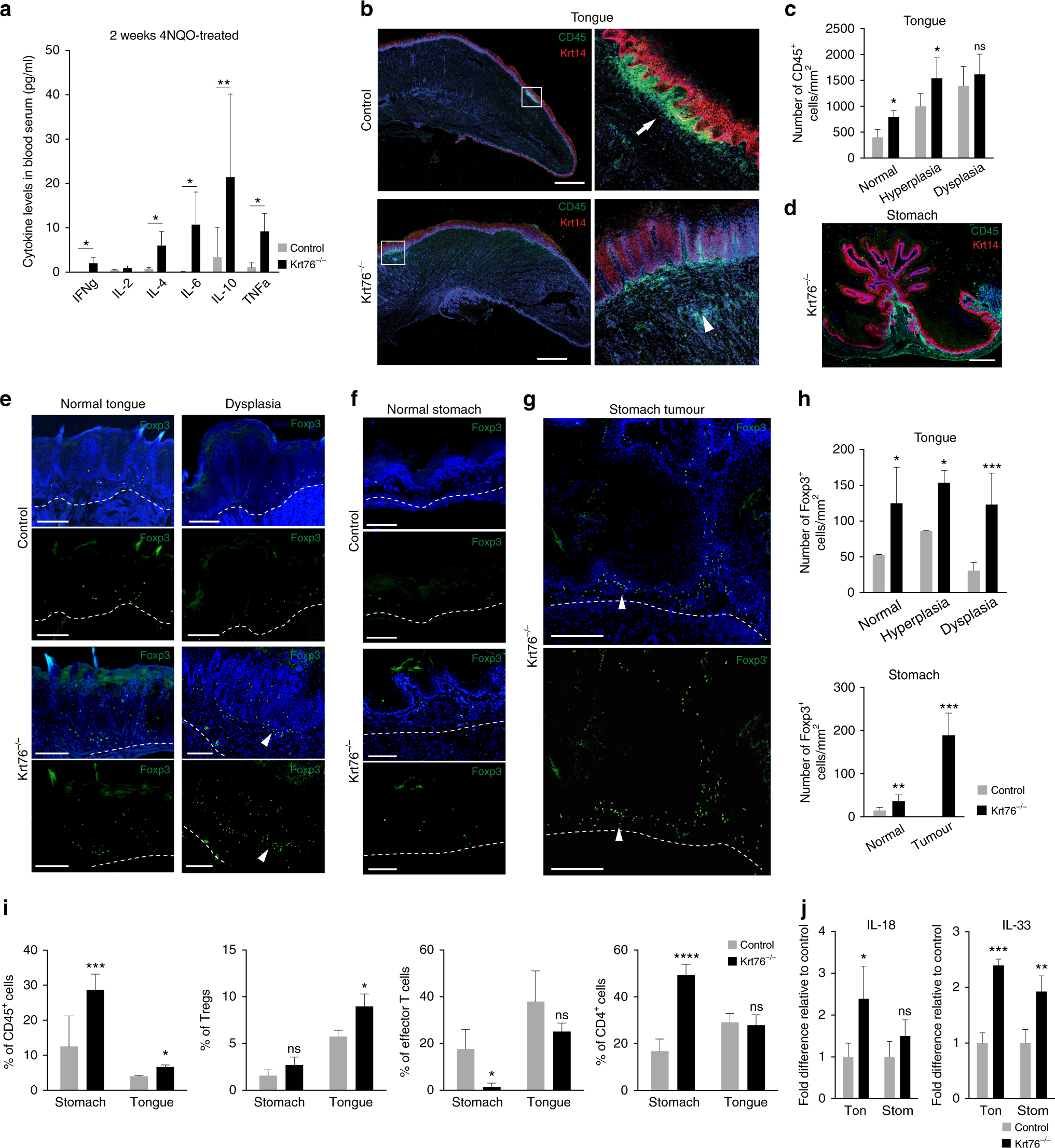
Infiltration of immune cell populations in tumour stroma. a Levels of cytokines in blood serum of control and Krt76−/− mice after 2 weeks of 4NQO treatment, assessed by CBA analysis (means ± s.e.m., unpaired t-test, 4 mice per genotype, measured in duplicate, experiment repeated twice). b Representative images of CD45 and Keratin 14 immunostaining in tongue lesions treated with 4NQO. Arrow and arrowhead indicate local accumulations of CD45+ cells. c Quantification of infiltrating CD45+ leucocytes in 4NQO-treated tongue (n = 3–8 mice/genotype, >4 microscopic views per region, means ± s.e.m., unpaired t-test). d Representative image of CD45 and Keratin 14 expression in stomach tumour. e Representative images of Foxp3+ Tregs in 4NQO-treated normal tongue (i.e., prior to development of hyperplasia) and dysplasias in control and Krt76−/− mice. f, g Representative images of immunostaining of Foxp3+ Tregs in 4NQO-treated normal stomach (f) and tumours (g). e–g Dashed lines denote epithelial-stromal boundary; arrowheads denote FoxP3+ cells. h Quantification of infiltrating Foxp3+ Tregs in 4NQO-treated tongue and squamous stomach (n = 3–8 mice per condition and per genotype,>4 microscopic views per region, means ± s.e.m., unpaired t-test). i Summary of flow cytometric analysis of % CD45+, CD4+ or effector T cells (CD4+ CD44+ CD62Llow) cells in total live cells, and Foxp3+ Tregs in total CD4+ CD25+ T cells, in tongue and stomach epithelia after 4NQO treatment of control and Krt76−/− mice (n = 4 mice/genotype, means ± s.e.m., unpaired t-test). j Quantitative RT-PCR of IL-18 and IL-33 mRNAs in 4NQO-treated tongue and squamous stomach, normalised to glyceraldehyde 3-phosphate dehydrogenase (n = 4 mice/genotype, means ± s.e.m. of biological and technical triplicates; unpaired t-test). *p ≤ 0.05, **p ≤ 0.01, ***p ≤ 0.001; ****p ≤ 0.0001; ns non-significant. Scale bars: 100 µm