Fig. 6
From: Loss-of-function mutations in ATP6AP1 and ATP6AP2 in granular cell tumors

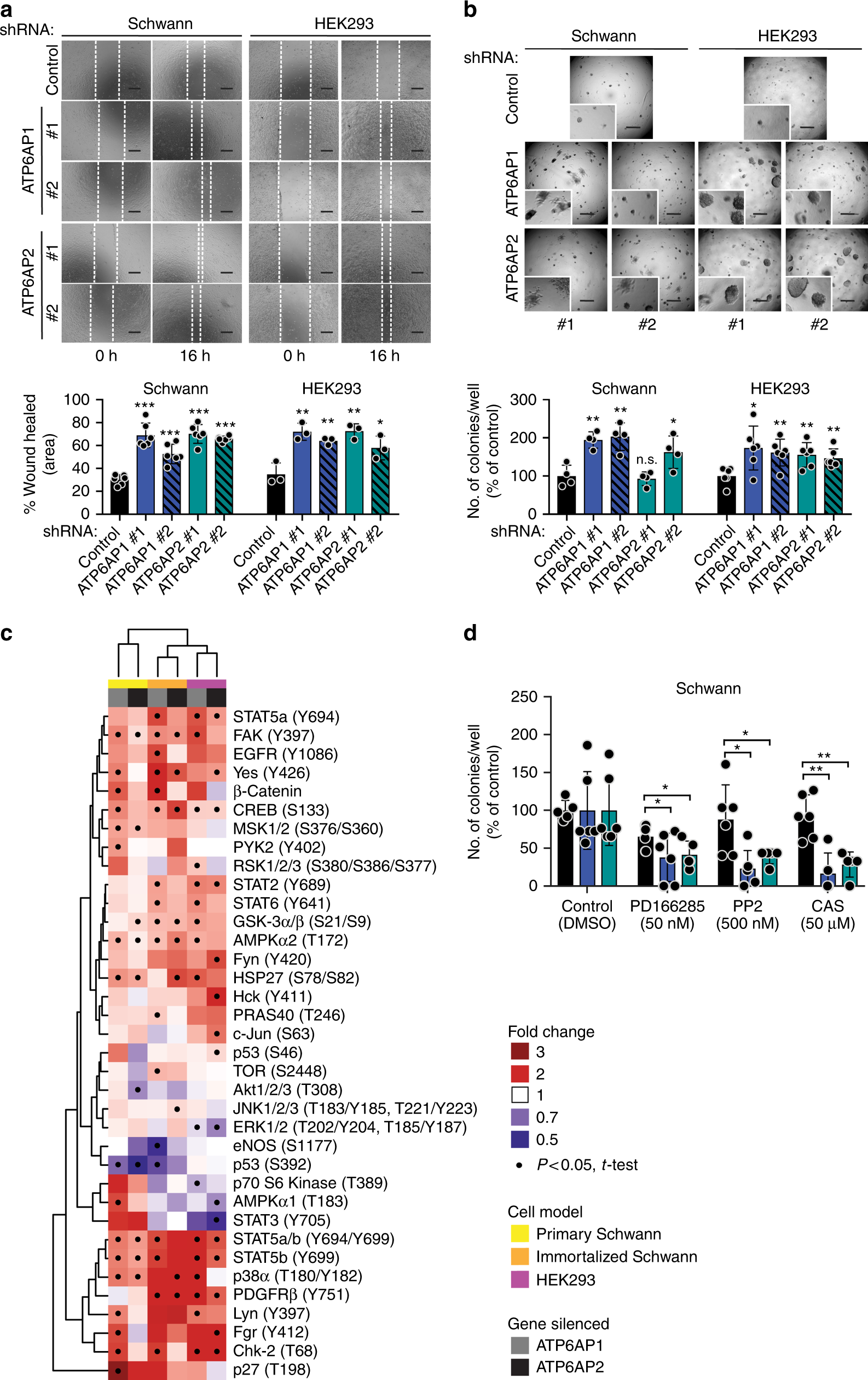
Loss of function of ATP6AP1 and ATP6AP2 confers oncogenic properties in vitro. a Wound healing assay of immortalized Schwann cells and HEK293 cells with stable silencing of ATP6AP1 or ATP6AP2 using short-hairpin RNAs (shRNAs). Wound area was assessed at 0 and 16 h. Scale bars, 500 μm. Quantification (bottom) of wound healed compared to control. Error bars, mean ± S.D. Schwann cells, n = 6; HEK293 cells, n = 3. *P < 0.05, **P < 0.01, ***P < 0.001; two-tailed unpaired t-test. b Soft agar colony formation assay of immortalized Schwann cells and HEK293 cells with stable shRNA silencing of ATP6AP1, ATP6AP2, or control shRNAs. Scale bars, 500 μm. Quantification (bottom) of number of colonies/well compared to control. Error bars, mean ± S.D. Schwann cells, n = 4; HEK293 cells, n = 6. n.s., non significant; *P < 0.05, **P < 0.01; two-tailed unpaired t-test. c Heatmap depicting phosphorylation levels of selected target proteins upon transient (primary Schwann) or stable (immortalized Schwann and HEK293 cells) RNA-interference silencing of ATP6AP1 or ATP6AP2, relative to control. Protein phosphorylation fold change, cell model, and gene silenced are color-coded according to the legend. Only proteins significantly (P < 0.05; two-tailed unpaired t-test) altered in at least one cell model are shown. Experiments were performed in replicates (primary Schwann cells, n = 4; immortalized Schwann cells, n = 4; HEK293 cells, n = 4). d Soft agar colony formation assay of immortalized Schwann cells with stable silencing of ATP6AP1, ATP6AP2, or control following 14 days of treatment with 50 nM of PD166285, 500 nM of PP2, and 50 μM of CAS 285986-31-4 (CAS) or vehicle (DMSO). Error bars, mean ± S.D. (n > 5) *P < 0.05, **P < 0.01; two-tailed unpaired t-test