Fig. 4
From: Nucleolar fibrillarin is an evolutionarily conserved regulator of bacterial pathogen resistance

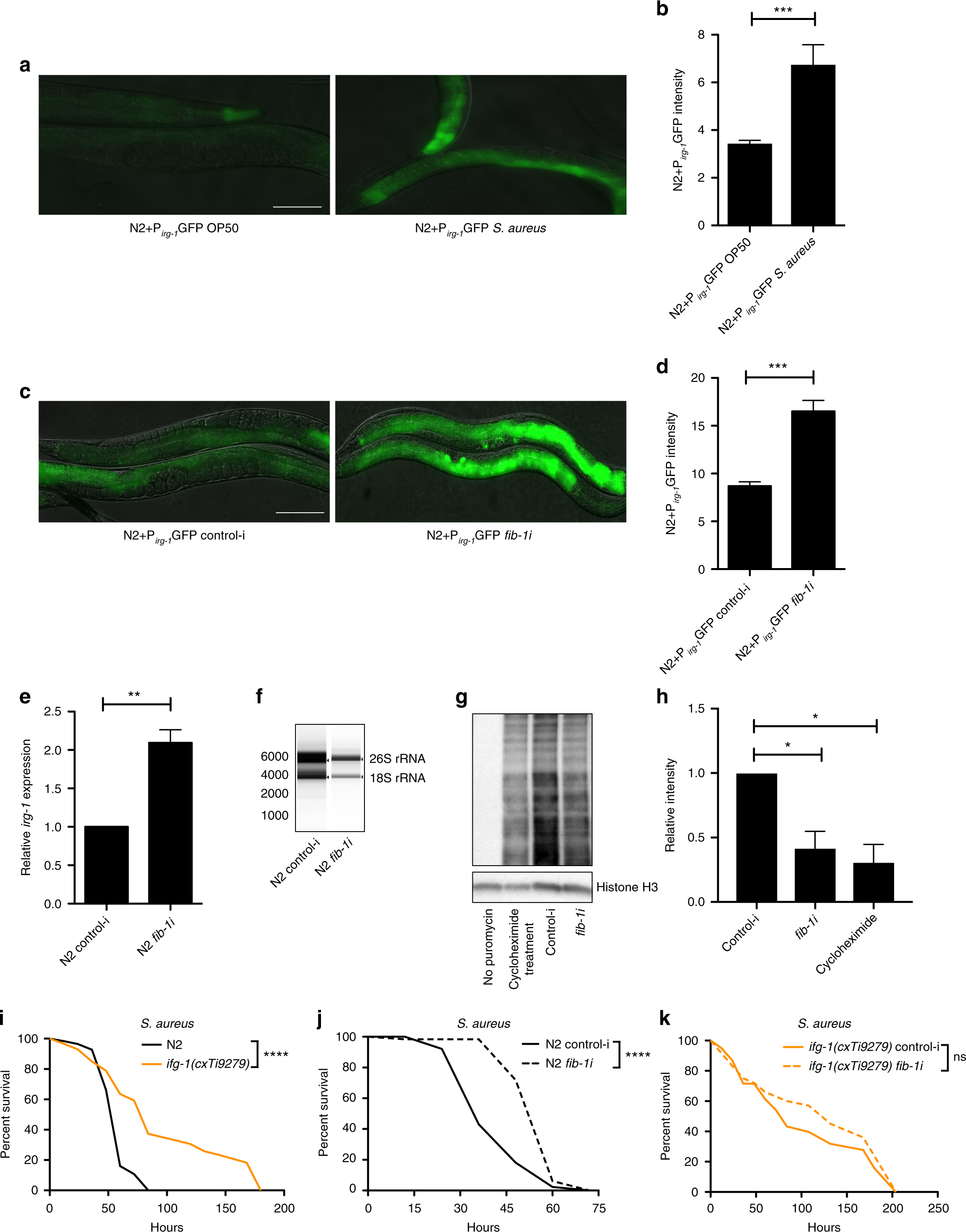
fib-1/fibrillarin reduction induces translation suppression. a, b Twelve-hour S. aureus infection induces Pirg-1GFP reporter. Error bars represent mean ± s.e.m. c–e fib-1 knockdown induces Pirg-1GFP reporter and mRNA expression of irg-1. Error bars represent mean ± s.e.m. f fib-1 RNAi reduces the levels of 26S and 18S rRNA in worms. RNA extracted from equal number of worms was analyzed using a bioanalyzer. g, h fib-1 RNAi treatment reduced puromycin incorporation suggestive of reduced translation. No puromycin and cycloheximide treatments served as controls. Error bars represent mean ± s.e.m. i ifg-1(cxTi9279) exhibits significantly extended survival compared to wild-type N2 upon S. aureus infection (P < 0.0001, log-rank test). j, k fib-1 knockdown significantly increases the survival of wild-type N2 (P < 0.0001, log-rank test) but not of ifg-1(cxTi9279) (P = 0.74, log-rank test) upon S. aureus infection. Survival experiments were performed three times independently. Scale bars represent 100 μm. *P < 0.05, **P < 0.01, ***P < 0.001, ****P < 0.0001, ns—non-significant, unpaired t-test