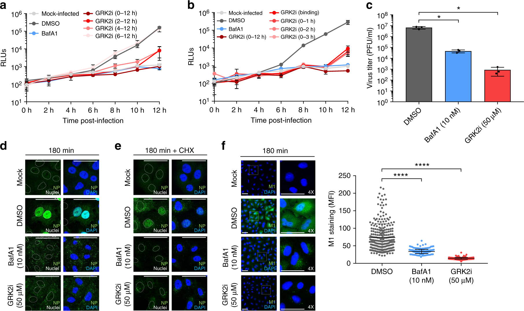
Fig. 4

GRK2 is required for efficient virus uncoating. a A549 cells were infected on ice with a recombinant IAV encoding luciferase (MOI = 1 PFU/cell). At the indicated times post-infection, GRK2i was added to the cells at a final concentration of 50 µM. The efficiency of viral replication was determined by luminescence measurement in live cells every 2 h. b A549 were infected and processed as described in (a) but GRK2i was added during virus binding or during the first 1 to 3 h of infection, followed by a washing step and the replacement by inhibitor-free medium. One representative out of three independent experiments, each performed in triplicates, is shown in (a, b). c A549 cells were infected with A/WSN/33 (MOI = 1 PFU/cell) and treated with 50 µM GRK2i, 10 nM BafA1 or control medium for 3 h, after which they were incubated in inhibitor-free medium. At 12 hpi, supernatants were collected and virus titers were determined by plaque assay. Mean values from three independent experiments are depicted. d A549 cells were treated with the indicated concentrations of the different compounds for 1 h and infected on ice with IAV A/WSN/33 (H1N1, MOI = 5 PFU/cell) for 1 h to synchronize infection. Cells were incubated at 37 °C for 3 h in the presence of the compounds, fixed and stained for viral nucleoprotein (NP, green) and nuclei (blue). Representative images are shown (scale bar corresponds to 40 µm). The white lines indicate the position of the nucleus. e Cells were infected and processed as in (d) but in the presence of cycloheximide (100 µg/ml). Representative images from three independent experiments are shown (d, e). f A549 cells were treated with the indicated concentrations of the different compounds for 1 h and infected on ice with IAV A/WSN/33 (H1N1, MOI = 25 PFU/cell) for 1 h to synchronize infection. Cells were incubated at 37 °C for 3 h in presence of compounds, fixed and stained for viral M1 protein (M1, green) and nuclei (blue). Representative images are shown (scale bar corresponds to 40 µm). The mean fluorescence green intensity (MFI) in each cell (n > 200) was quantified using ImageJ. One representative out of three independent experiments is shown. For all panels, error bars represent standard deviation (from >200 cells) and statistical significance was determined by unpaired t-test (ns (non-significant) = P > 0.05; *P ≤ 0.05; **P ≤ 0.01; ***P ≤ 0.001; ****P ≤ 0.0001)