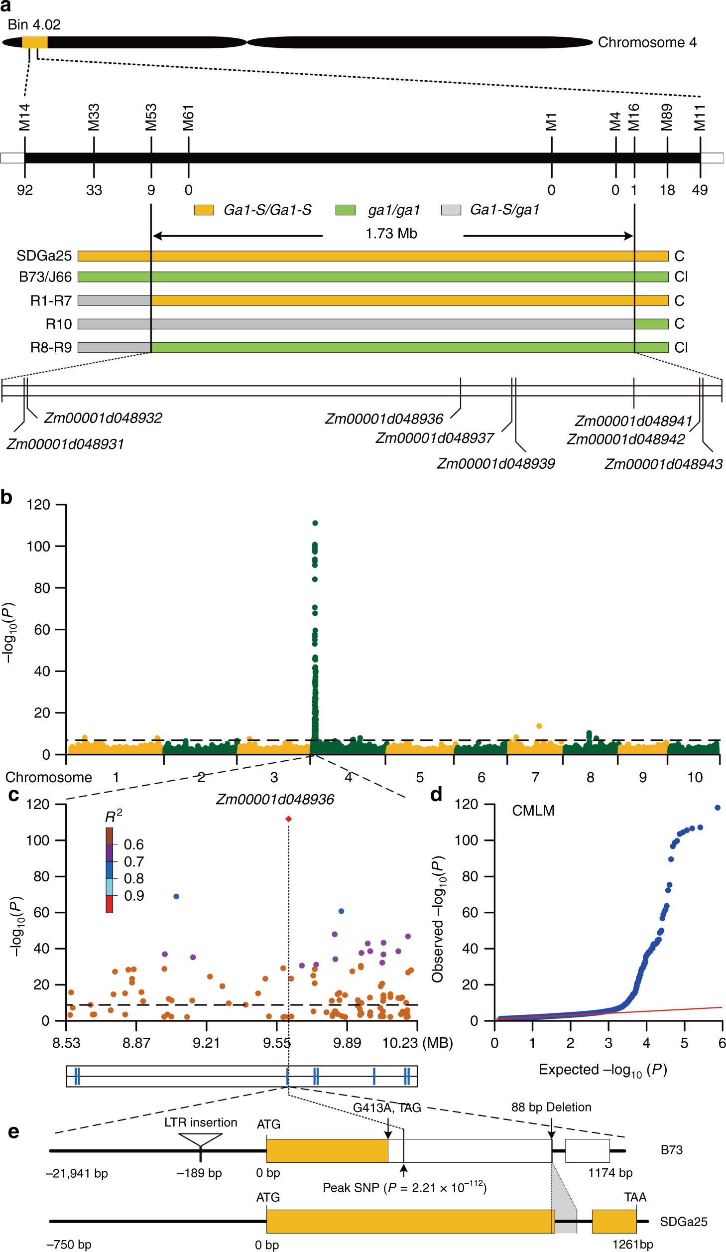
Fig. 1

Map-based cloning of the pollen determinant. a Physical mapping, showing Bin 4.02 narrowed to a region between markers M53 and M16 contains 8 annotated genes. Recombinants are indicated below the markers. R1-R10, recombinants. C, cross-compatible; CI, cross-incompatible. b Genome-wide association analysis of the pollen determinant. The horizontal dashed line depicts the Bonferroni-adjusted significance threshold (P = 2.15 × 10−8). c The genome-wide association signals in the 8.53–10.23 Mb interval. The peak SNP is positioned by a vertical dashed line with a red diamond. The eight annotated genes are indicated by the blue bars at the bottom. d Quantile–quantile plot under a compressed mixed linear model. e Gene structure of Zm00001d048936 in B73 (ga1) and SDGa25 (Ga1-S)