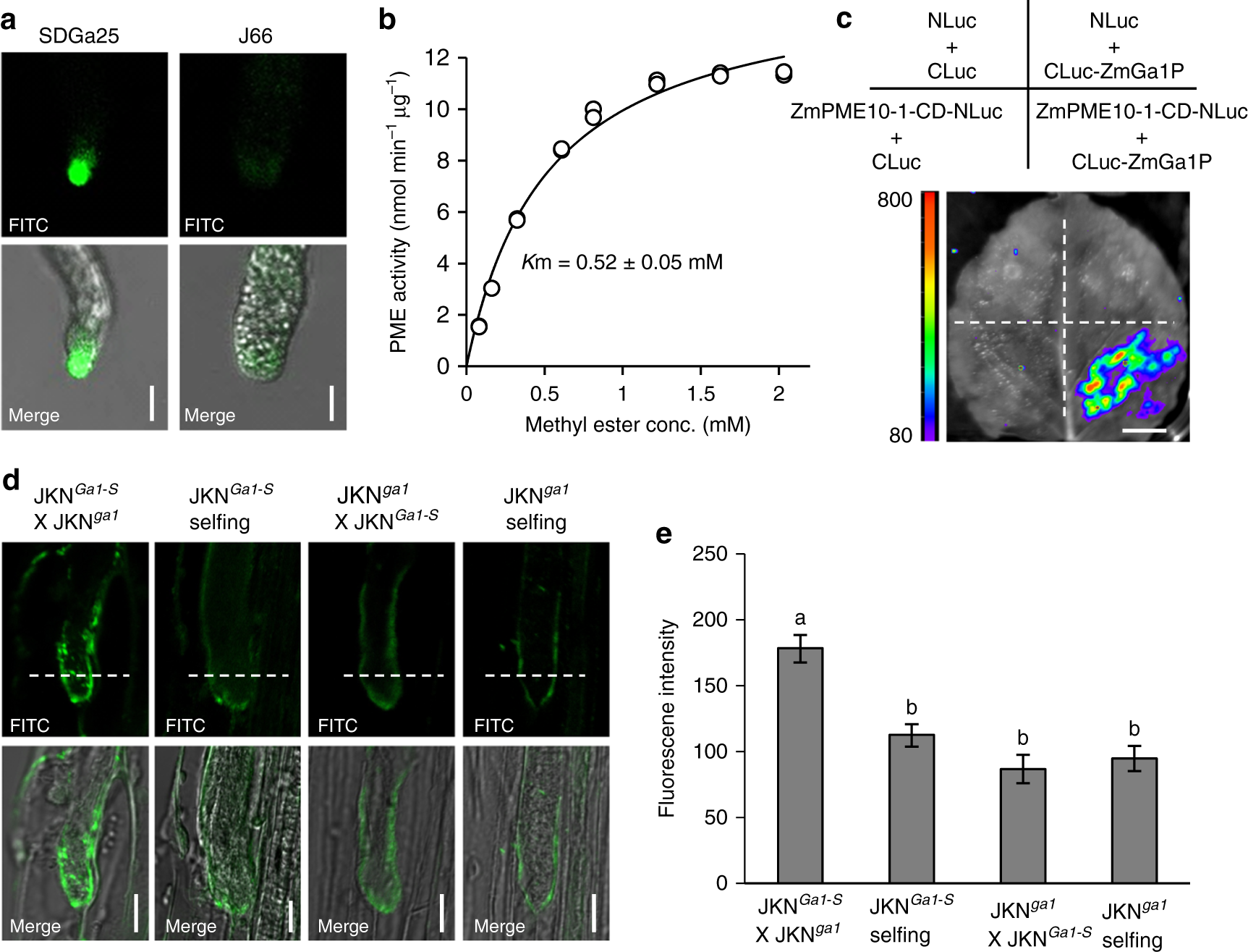
Fig. 3

Characterization of ZmGa1P biochemical properties. a Immuno-staining the pollen tubes of SDGa25 (Ga1-S) and J66 (ga1) using the anti-ZmGa1P antibody. Scale bar = 10 μm. b Kinetic analysis of PME activity of secretory proteins in the fraction 8 of SDGa25. Error bars represent the mean ± SD of three replicates. c Split-luciferase complementation assay showing the interaction between ZmGa1P and the PME domain (CD) of ZmPME10-1 in N. benthamiana leaves infiltrated with the construct combinations shown above. Scale bar = 1 cm. d Immuno-detecting highly methylesterified pectins in the longitudinally sectioned pollen tubes of near isogenic lines with LM20 antibody. Scale bars = 10 μm. FITC, Fluorescein isothiocyanate. e Quantification of the fluorescent signal intensity of immune-examinations, to show the varied pectin DM on ga1 pollen tube walls growing in Ga1-S silks. Error bars represent the mean ± SE (n > 15 pollen tubes). a and b indicate that the means differ according to analysis of variance and Tukey’s test (P < 0.01)