Fig. 2
From: Endogenous metabolites of vitamin E limit inflammation by targeting 5-lipoxygenase

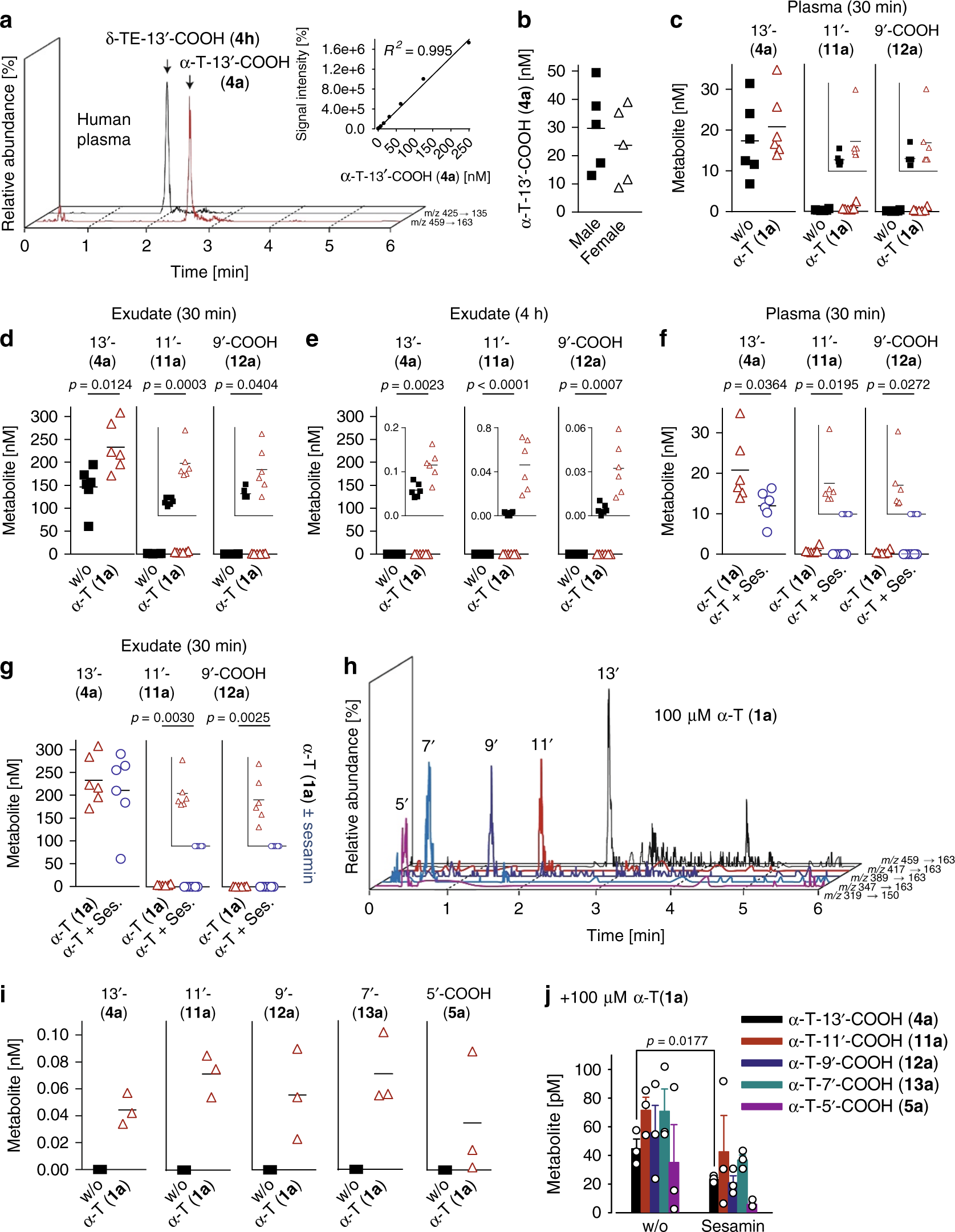
α-T-13′-COOH (4a) is present in plasma, enriched at inflammatory sites and produced from α-T by a liver-on-chip. a Extracted chromatograms of α-T-13′-COOH (4a) and the internal standard δ-TE-13′-COOH (4h) detected in plasma from healthy donors. Insert: external calibration curve for α-T-13′-COOH (4a). The R2 value indicates the correlation coefficient obtained after carrying out linear regression analysis. b Concentrations of α-T-13′-COOH (4a) in male and female human plasma. c–g Concentration of α-T-13′-COOH (4a), α-T-11′-COOH (11a) and α-T-9′-COOH (12a) in plasma (c, f) and peritoneal exudates (d, e, g) of mice with acute peritonitis 30 min (c, d, f, g) or 4 h (e) post zymosan injection. Vehicle (DMSO; “w/o”), α-T (1a; 50 mg/kg, p.o.) and sesamin (250 mg/kg, p.o.; “Ses.”) were given 60 min prior to zymosan injection. The inserts zoom in on the data. h, i Extracted chromatograms (h) and concentrations (i) of LCMs that were produced in HepaRG biochips (h) and biochip-based human liver organoids (liver-on-chips; i) from α-T (1a; 100 µM) within 48 h. j Effect of sesamin (3 µM) on the conversion of α-T (1a; 100 µM) to LCMs by the liver-on-chip within 48 h. Mean with single data (b–g, i) or mean + s.e.m. (j) from n = 5 (b) donors, n = 6 (c–g) mice, n = 3 (i, j) independent experiments. c, d, f, g, i, and j in parts refer to the same control datasets. Two-tailed unpaired Student t test