Fig. 3
From: Endogenous metabolites of vitamin E limit inflammation by targeting 5-lipoxygenase

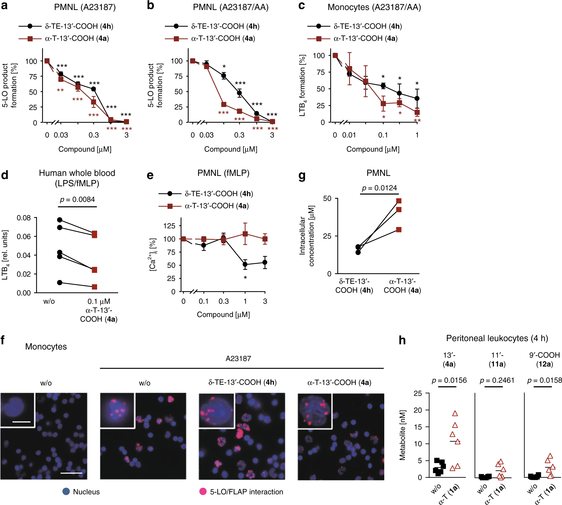
Accumulation of α-T-13′-COOH (4a) in immune cells favors inhibition of 5-LO. a–c Effects of α-T-13′-COOH (4a) and δ-TE-13′-COOH (4h) on the formation of 5-LO products (LTB4, its isomers and 5-H(P)ETE analyzed by RP-HPLC) in PMNL treated with Ca2+-ionophore A23187 (a) plus AA (b) and on LTB4 formation (analyzed by UPLC-MS/MS) in A23187/AA-activated monocytes (c) and LPS/fMLP-stimulated human blood (d). e Intracellular Ca2+ concentration ([Ca2+]i) in fMLP-stimulated PMNL treated with α-T-13′-COOH (4a) or δ-TE-13′-COOH (4h). f Influence of α-T-13′-COOH (4a) and δ-TE-13′-COOH (4h; 3 µM, each) on the formation of the 5-LO/FLAP complex in A23187-activated monocytes as determined by proximity ligation assay; scale bar of the outer box: 25 µm, scale bar of the insert: 5 µm. Images are representative of three independent experiments. g Uptake of α-T-13′-COOH (4a) and δ-TE-13′-COOH (4h; 150 nM, each) by PMNL, which were treated with either of the compounds for 20 min. Average intracellular concentrations were calculated for spherical PMNL with a diameter of 13 µm. Interconnected lines indicate data from the same independent experiment. h Accumulation of α-T-13′-COOH (4a) in leukocytes from peritoneal exudates of mice 4 h post zymosan injection. α-T (50 mg/kg) was administered p.o. 1 h before zymosan. Mean ± s.e.m. (a–c, e), paired data (d, g) or mean with single data (h) from n = 3 (a–c, e, g) or n = 5 (d) independent experiments, n = 6 (h) mice. *P < 0.05, **P < 0.01, ***P < 0.001 vs. vehicle control (a–e, h) or δ-TE-13′-COOH (4h)-treated cells (g); repeated measures one-way ANOVA + Tukey HSD post hoc tests (a–c, e), two-tailed paired Student t test (d, g) or two-tailed unpaired Student t test (h)