Fig. 5
From: Endogenous metabolites of vitamin E limit inflammation by targeting 5-lipoxygenase

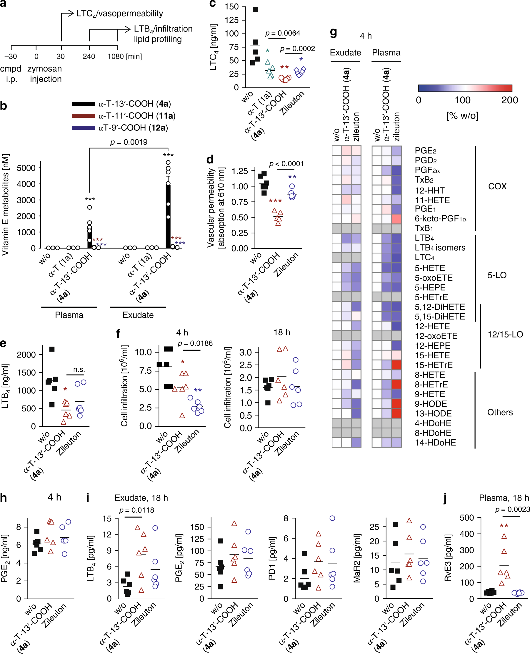
α-T-13′-COOH (4a) inhibits 5-LO product formation in vivo along with reduced inflammation in murine peritonitis. a Time-scale for zymosan-induced murine peritonitis. Cmpd, compounds. b–j Vehicle (DMSO), α-T (1a), α-T-13′-COOH (4a) or zileuton (10 mg/kg, i.p., each) were administered to mice, which were killed at 30 min (c, d), 240 min (b, e–h) or 18 h post zymosan injection (f, i, j) as indicated in a. b Concentration of α-LCMs in plasma and peritoneal exudate. c Levels of LTC4 in the exudate determined by ELISA. d Vascular permeability. e Levels of LTB4 in the exudate determined by ELISA. f Immune cell infiltration into the peritoneal cavity. g Lipid mediator profiles in the exudate and plasma analyzed by UPLC-MS/MS. Tx thromboxane, HTT hydroxy-heptadecatrienoic acid, oxoETE oxo-eicosatetraenoic acid, EPE hydroxy-eicosapentaenoic acid, HETrE hydroxy-eicosatrienoic acid, (Di)HETE (di)hydroxy-eicosatetraenoic acid, HODE hydroxy-octadecadienoic acid, HDoHE, hydroxy-docosahexaenoic acid. h Levels of PGE2 in the exudate determined by ELISA. i Levels of LTB4, PGE2, protectin (P)D1 and maresin (MaR)2 in exudates analyzed by UPLC-MS/MS. j Levels of resolvin (Rv)E3 in plasma analyzed by UPLC-MS/MS. Mean + s.e.m. (b), mean with single data (c–f, h–j) or mean (g) from n = 5 (c for w/o, α-T, 1a, α-T-13′-COOH, 4a; d for α-T-13′-COOH, 4a), n = 6 (b, c for zileuton, d for w/o, zileuton, e–j) mice. *P < 0.05, **P < 0.01, ***P < 0.001 vs. vehicle control; one-way ANOVA + Tukey HSD post hoc tests or two-tailed unpaired Student t-test