Fig. 3

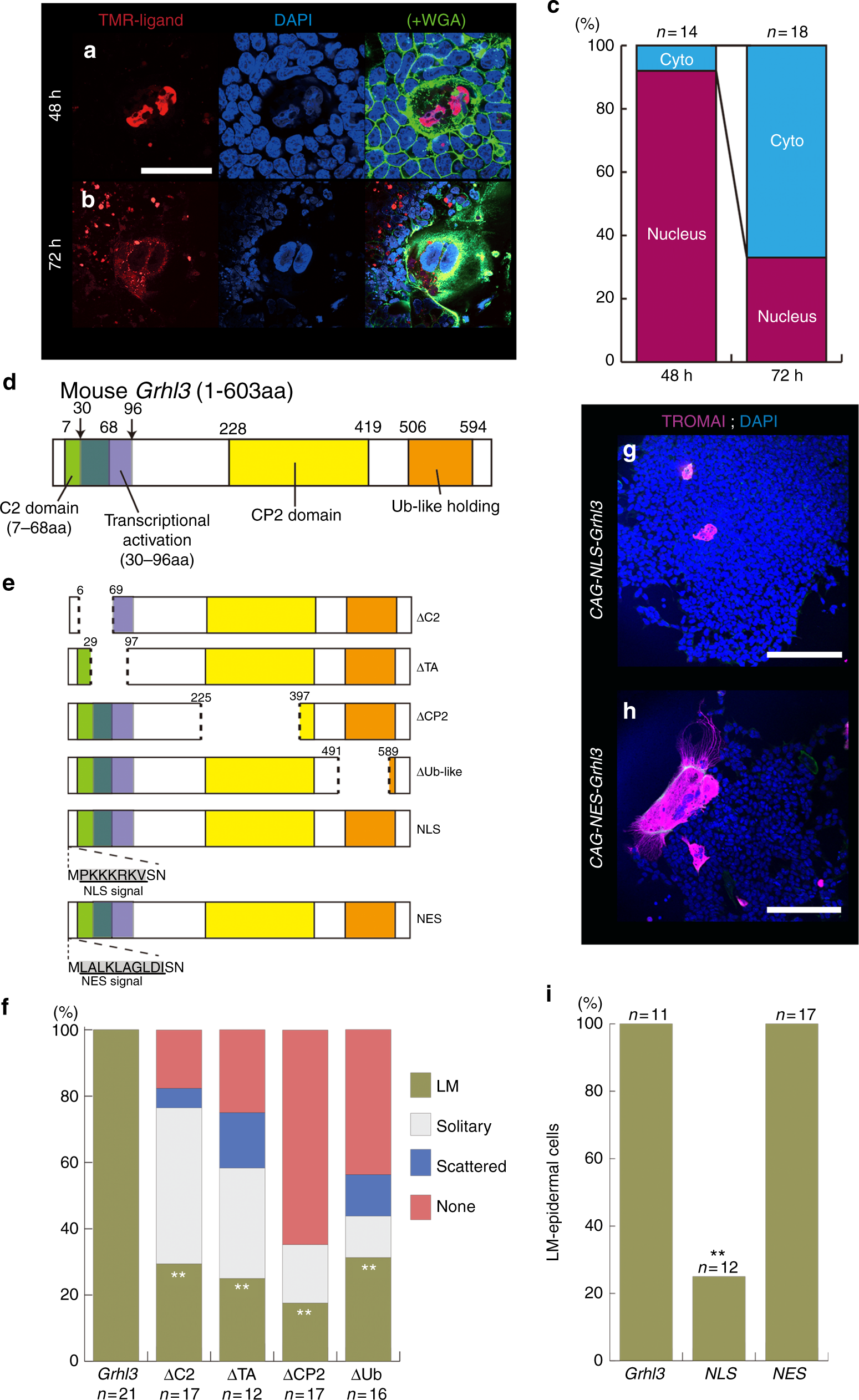
Identification of the GRHL3 structure contributing to LM-epidermal formation. a, b Embryonic stem (ES) cells transfected with CAG-HaloTag-GRHL3 were incubated with medium containing TMR-ligand (red). Hoechst (blue) nuclear stain. Wheat germ agglutinin (WGA, green). c The frequency of nuclear or cytoplasmic (cyto) localization of the GRHL3 protein observed in LM-epidermal cells using the HaloTag system after 48 h and 72 h culture. d Schematic illustration showing the protein domain organization of mouse GRHL3. e Schematic structures of GRHL3 with deletion mutations, or the insertion of NLS (nuclear import, PKKKRKV) or NES (nuclear export, LALKLAGLDI) signals are shown. f Summary of the induced frequency of epidermal cells after transfection of ES cells with various deletion constructs. TROMA-1–positive central epidermal cells were classified into three types: LM-, solitary, and scattered epidermal cells. **p < 0.01 (χ2 test) g, h Examples of epidermal cells induced by CAG-NLS-Grhl3 (g) and CAG-NES-Grhl3 (h). Immunofluorescence with TROMA-1 (magenta) merged with DAPI staining (nucleus; blue). i The proportions of the formation of LM-epidermal cells after transfection of ES cells with CAG-Grhl3, CAG-NLS-Grhl3, or CAG-NES-Grhl3 plasmids. “n” indicates the number of EBs analyzed. **p < 0.01 (χ2 test). Representative images and frequency from more than three independent experiments. Scale bars represent 50 (a), and 200 μm (g, h)