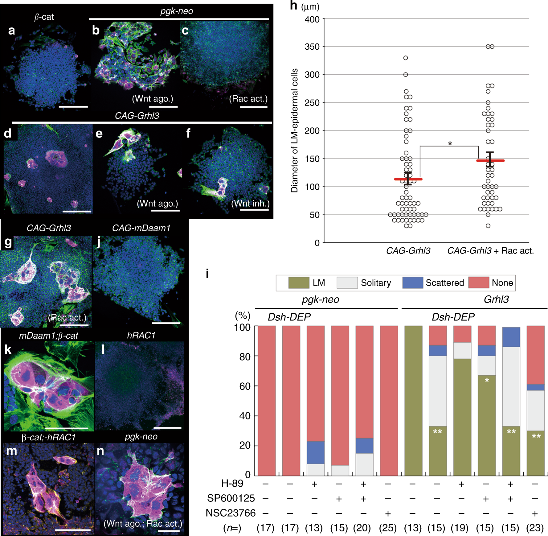
Fig. 4

LM-epidermal induction by canonical and non-canonical Wnt signaling. a–f, g, j–n F-actin (phalloidin; green), TROMA-1 (magenta), and DAPI (nucleus; blue) staining of epidermal cells incubated with Wnt agonist (canonical Wnt activator; b, e), canonical Wnt inhibitor (FH535; f), Rho/Rac/cdc42 Activator I (non-canonical Wnt pathway activator; c, n = 0/8; g) or both (n). Embryonic stem (ES) cells were transfected with CAG-β-catenin S37A (constitutive active form) (a), pgk-neo (b, c, n), CAG-Grhl3 (d–f, g), CAG-mDaam1 (constitutive active form of mouse Disheveled associated activator of morphogenesis 1 [Daam1])(j, n = 0/21), CAG-mDaam1/CAG-β-catenin S37A (k), CAG-hRac1 (l, n = 0/7) or CAG-β-catenin S37A/CAG-hRac1 (m). h Quantitative analysis of the diameters of epidermal cells induced by CAG-Grhl3, with or without Rho/Rac/cdc42 Activator I (146.1±12.4 μm, n = 46 and 113.3 ±9.8 μm, n = 63, respectively). Red line denotes mean ± standard error. *p < 0.05 (two-tailed t-test). i Summary of the induced frequency of LM-epidermal cells transfected by pgk-neo, CAG-Grhl3 with/without CAG-Dsh-DEP and treated with the following chemical PCP inhibitors; H-89 (RhoA kinase inhibitor), SP600125 (Rac inhibitor), and NSC23766 (Rac1 inhibitor). “n” indicates the number of EBs analyzed. **p < 0.01, *p < 0.05 (χ2 test). Representative images and frequency from more than three independent experiments. Scale bars represent 50 (k, m, n), 200 (a, b, d, e, f, g), and 400 μm (c, j, l)