Fig. 7
From: Structural determinants of Rab11 activation by the guanine nucleotide exchange factor SH3BP5

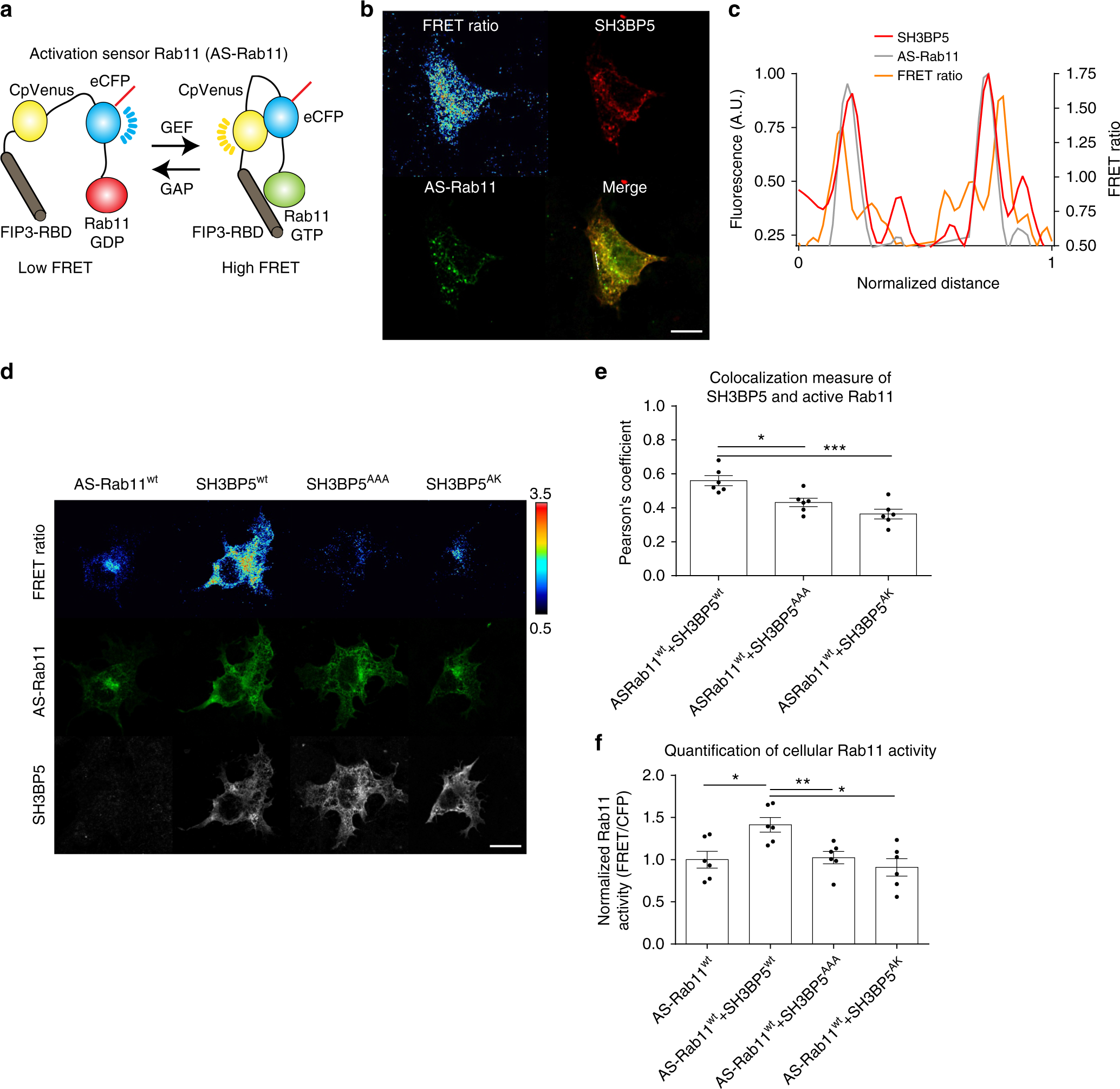
Cellular assays of Rab11 activation. a Schematic of activation sensor Rab11 (AS-Rab11)33. Upon activation by GEF proteins, GTP-loaded Rab11 will bind to FIP3 inducing FRET between the two fluorescent proteins. b Immunofluorescence localization of FLAG-tagged SH3BP5 and the AS-Rab11 sensor, along with the FRET ratio, measuring active Rab11. Scale bar, 10 µm. c Representative line intensity profile of AS-Rab11, SH3BP5, and the active pool of Rab11 (FRET ratio). d FRET ratio and localization of AS-Rab11 alone or with SH3BP5wt, as well as the two GEF-deficient mutations (LNQ52AAA and LE250AK). Right side bar represents upper and lower limits of the FRET/CFP ratio. Scale bar, 10 µm. e Quantification of colocalization of SH3BP5 and active Rab11 (FRET ratio). f Quantification of Rab11 activity in COS-7 cells transfected with AS-Rab11 alone or in concomitance with SH3BP5wt, SH3BP5AK, or SH3BP5AAA. For all panels, error bars represent SEM (n = 6). Significance determined by one-way ANOVA (*p < 0.05, **p < 0.01, ***p < 0.005)