Fig. 1

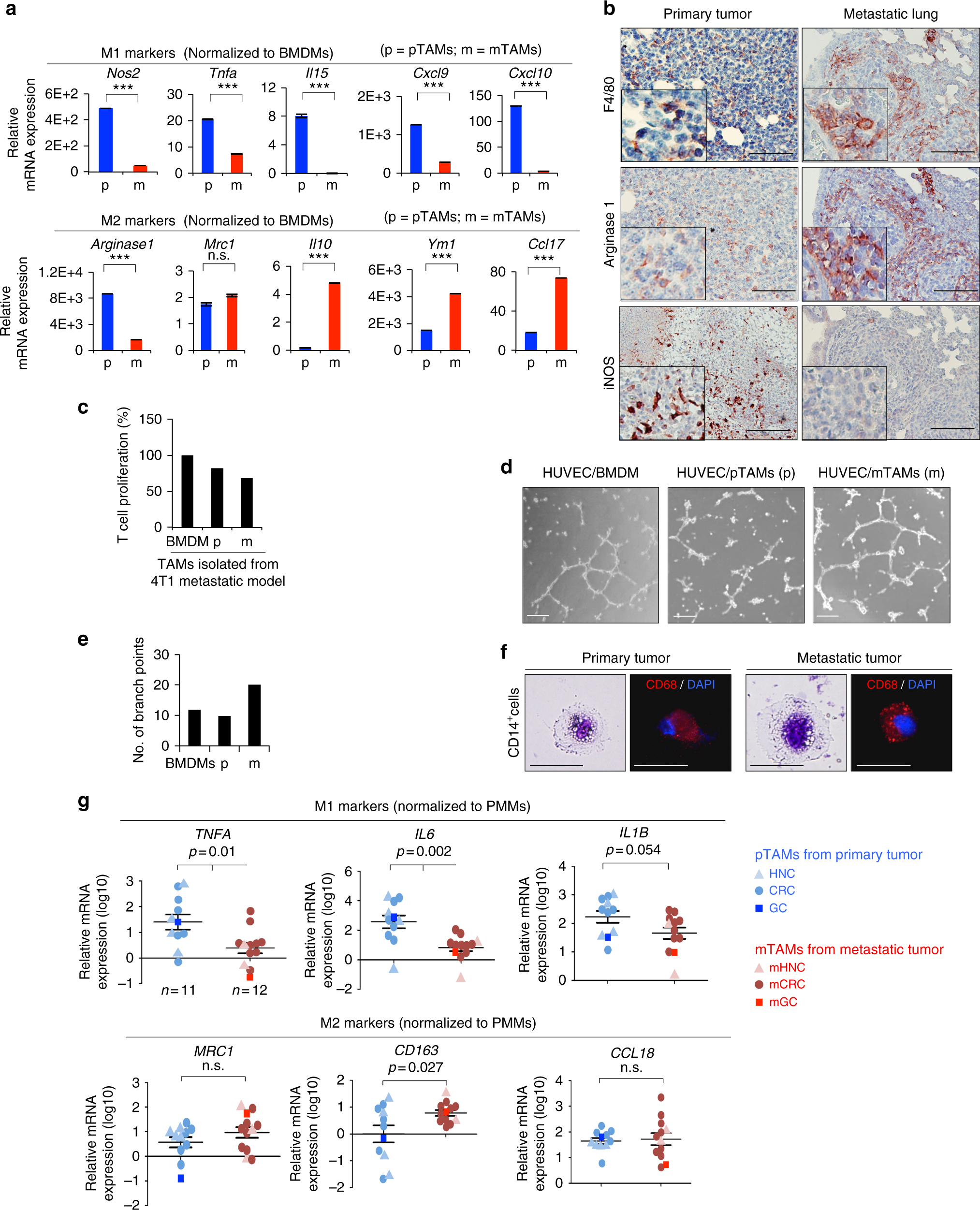
Distinct macrophages population in primary and metastatic tumor. a RT-qPCR for analyzing the expression of M1 (Nos2, Tnfa, Il15, Cxcl9, and Cxcl10) and M2 markers (Arginase 1, Mrc1, Il10, Ym1, and Ccl17) of CD11b+F4/80+ TAMs in the primary tumors (pTAMs; p) and metastatic lungs (mTAMs; m) 5 weeks after inoculation of 4T1 cells. The data were normalized to bone marrow-derived macrophages (BMDM) from healthy mice. n = 3 (triplicated RT-qPCR from the same mouse). b Representative result of immunohistochemistry of F4/80, Arg-1, and iNOS in matched primary-metastatic tumor pairs for showing the tumor-associated macrophages in 4T1-BALB/c orthotopic syngeneic model. Scale bar, 100 μm. c T cell proliferation assay. The CD4+ T cells were co-cultured with BMDMs, pTAMs (p), or mTAMs (m) from 4T1 orthotopic model. n = 2 independent experiments (each experiment contains three technical replicates). d Representative images of HUVEC organization. Scale bar, 50 μm. e Quantification of HUVEC tube formation cultivated in different conditioned media as measured by their branching number. n = 2 independent experiments (the data of each experiment was the mean value of quantification of four randomly selected fields) f Liu’s stain and immunofluorescent stain of CD68 in CD14+ cells from primary and metastatic tumor. Scale bar, 20 μm. g RT-qPCR for analyzing the expression of M1 (TNFA, IL6, IL1B) and M2 markers (MRC1, CD163, CCL18) of CD14+ TAMs in primary (n = 11) and metastatic human cancers (n = 12). The data were normalized to peripheral blood monocytes-derived macrophages (PMMs) (n = 5). Data represent mean ± S.E.M. The p-value is show in each panel. n.s. non-significance. HNC head and neck cancer, CRC colon rectal cancer, GC gastric cancer, mHNC metastatic head and neck cancer; mCRC metastatic colon rectal cancer, mGC metastatic gastric cancer. Data represent mean ± S.E.M. *p < 0.05, **p < 0.01, ***p < 0.001. Statistical analysis: Student’s t-test (a, g). See also Supplementary Figure 1