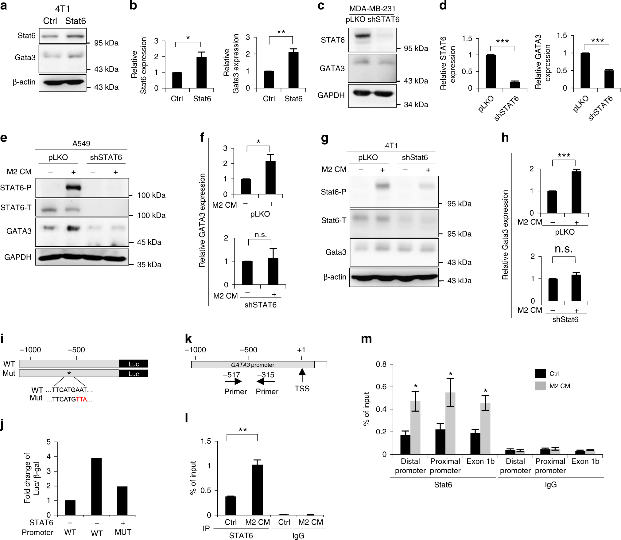
Fig. 6

Direct regulation of GATA3 by STAT6. a, b The representative result (a) and quantification (b) of STAT6 and GATA3 in 4T1 cells infected with a STAT6 expression vector or a control vector. n = 3. c, d The representative result (c) and quantification (d) of STAT6 and GATA3 in MDA-MB-231 cells infected shSTAT6 or a control sequence (pLKO). n = 3. e The representative result (e) and quantification (f) of GATA3 in A549 cells infected with shSTAT6 or control with/without M2 CM treatment for 48 h. n = 3. g, h The representative result (g) and quantification (h) of Gata3 in 4T1 cells infected with shStat6 or control with/without M2 CM for 48 h. n = 3. i Representation of the reporter constructs. j Luciferase reporter assay in HEK-293T transfected with indicated plasmids. n = 2 independent experiments (each experiment contains two technical replicates). k Chromatin immunoprecipitation (ChIP). Organization of the promoter region of GATA3. TSS transcription start site. The primers for amplification of the DNA-binding region are indicated. l ChIP assay. A549 cells were treated with M2 CM/control media for 24 h. The enrichment values were normalized to the input of immunoprecipitation. n = 3 independent experiments (each experiment contains two technical replicates). m ChIP assay. 4T1 were treated with M2 CM/control media for 24 h. n = 3 independent experiments (each experiment contains two technical replicates). Data represent mean ± S.E.M. *p < 0.05, **p < 0.01, ***p < 0.001. Statistical analysis: Student’s t-test (b, d, f, h, l, m). See also Supplementary Figure 5