Fig. 9

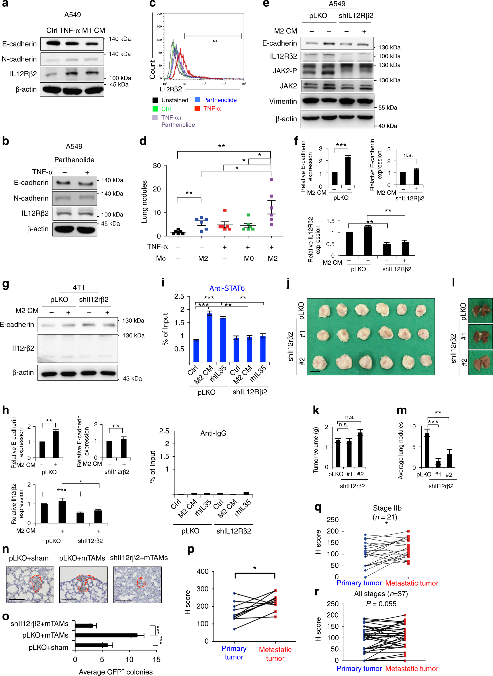
TNFα-primed cancer cells express IL12Rβ2 for metastasis. a IL12Rβ2 and EMT markers in A549 treated with TNFα (20 ng ml−1), M1 CM, or control for 24 h. b IL12Rβ2 and EMT markers in A549 upon TNFα treatment with/without parnetholide for 24 h. c Flow cytometry for detecting IL12Rβ2 in A549 upon TNFα (20 ng ml−1) treatment with/without parnetholide for 24 h. d Quantification of the metastatic lung nodules in mice receiving 1 × 106 A549 with/without TNFα (20 ng ml−1) pretreatment for 48 h and 5 × 105 resting (M0)/M2 macrophages. Mice were killed 2 months after injection. n = 6. e, f The representative result (e) and quantification (f) of IL12Rβ2 and E-cadherin in A549 infected with shIL12RB2 or control (pLKO) with/without M2 CM for 48 h. n = 3. g, h The representative result (g) and quantification (h) of Il12rβ2 and E-cadherin in 4T1 infected shIl12rb2 or control with/without M2 CM for 48 h. n = 3. i ChIP in A549 infected with shIL12RB2/control and treated with M2 CM, rhIL-35, or a control media for 24 h. n = 3 independent experiments (each experiment contains two technical replicates). j, k The 4T1-BALB/c orthotopic tumor experiment. The tumors were harvested 4 weeks after tumor implantation. Photos (j) and quantification (k) of primary tumor. Scale bar, 1 cm. l, m Photos (l) and quantification (m) of lung nodules. n = 6. n Metastatic colonization assay. The GFP-labeled 4T1 with/without Il12rb2 knockdown were co-injected with Ly6C−F4/80+mTAMs from 4T1-BALB/c syngeneic tumor model, and the lungs were harvested 5 days after injection. n = 6. IHC for staining GFP in representative sections of lungs. Scale bar, 100 μm. o Quantification of IHC results by counting the average GFP+ colonies from five tissue sections. p IHC of IL12Rβ2 in paired primary-metastatic head and neck cancers. Quantification of IHC by H score. n = 10. q, r IHC of IL12Rβ2 in 37 paired primary-metastatic breast cancer samples. Quantification of IHC by H score. q Stage IIb cases; r all-stage cases. Data represent mean ± S.E.M. *p < 0.05, **p < 0.01, ***p < 0.001. Statistical analysis: Student’s t-test (d, f, h, i, k, m, o, p, q, r). See also Supplementary Figure 7, Supplementary Table 2 and 3