Fig. 2
From: Genome-wide analyses identify a role for SLC17A4 and AADAT in thyroid hormone regulation

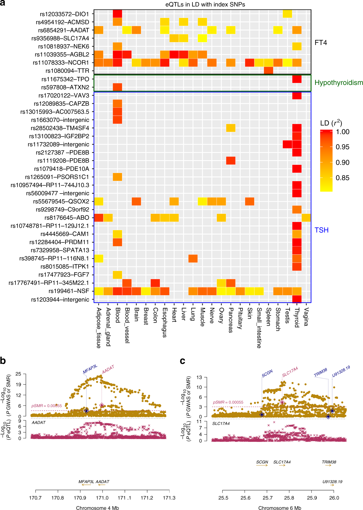
Impact on gene expression of index SNP. a shows tissues in which an expression QTL (eQTL) was found in LD (r2 > 0.8) with FT4, hypothyroidism, and TSH index SNPs. SNPs are ordered according to trait they are associated with and then by genomic position; squares are colored according to the LD between the eQTL and the index variant, as depicted in the legend. When multiple eQTLs were detected in the same tissue, the eQTL with the highest LD is shown. b and c illustrate results of the summary-based Mendelian randomization (SMR) test for FT4 levels and expression QTLs at AADAT and SLC17A4 loci, respectively. The upper box shows the regional association curve with FT4 levels, with level of significance of the SMR test (y axis) for each transcript in the locus indicated by a diamond positioned at the center of the transcript. A significant SMR test indicates an association of the transcript level of the respective genes with the trait. The lower box shows the regional association distribution with changes in expression of the highlighted transcript in pancreas. In both boxes, x axis refers to GRCh37/hg19 genomic coordinates