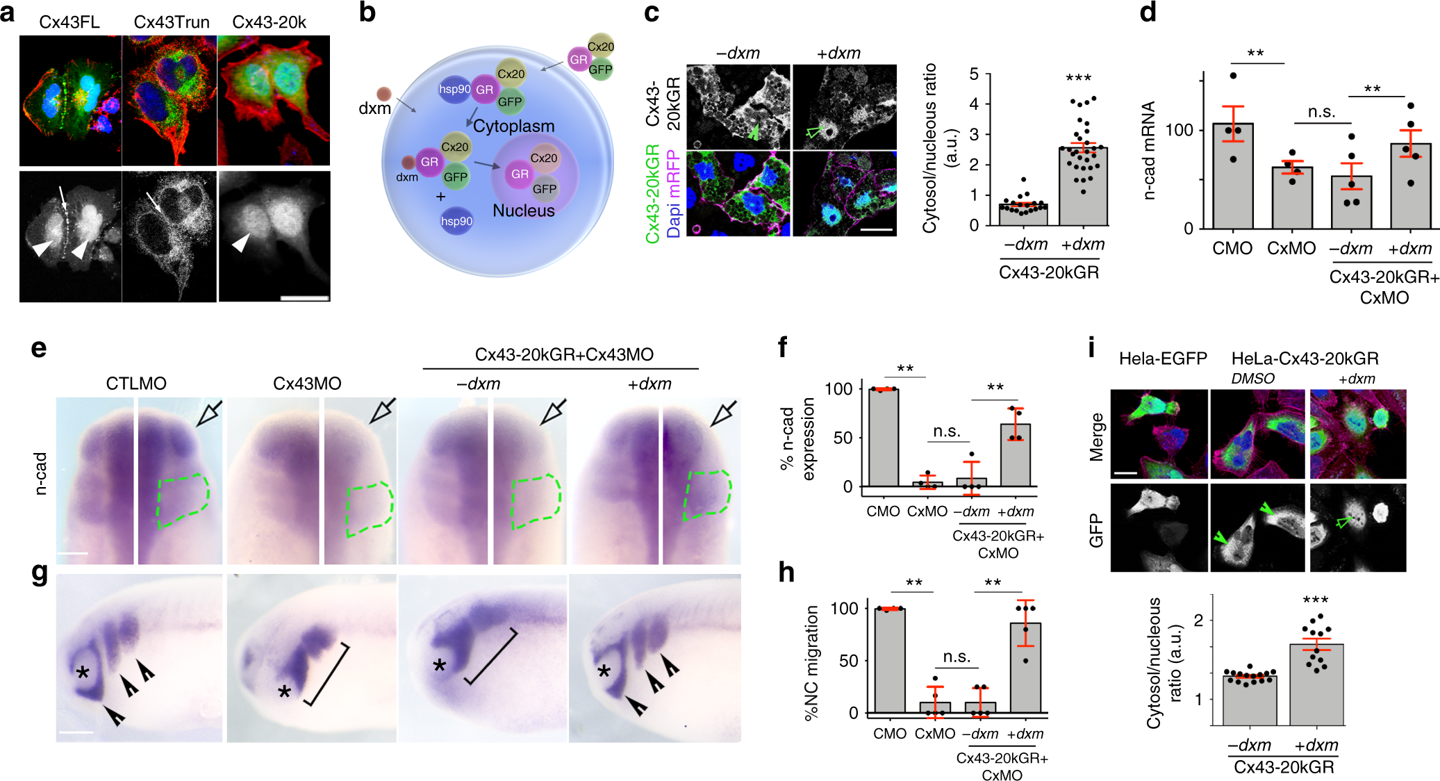
Fig. 6
From: Gap junction protein Connexin-43 is a direct transcriptional regulator of N-cadherin in vivo

Cx43 carboxy-terminal controls N-cadherin by localizing into the nucleus. a Hela cells transfected with GFP-tagged Cx43 forms as indicated (in green), red: phalloidin, blue: DAPI. Scale bar = 25 μm. b–i Inducible construct to control nuclear localization of Cx43-20k in neural crest and Hela cells. b Diagram of Cx43-20k-GR-GFP function. GR: glucocorticoid receptor domain. When Cx43-20kGR is expressed in a cell, it binds to HSP90 which sequestrates it into the cytoplasm; upon addition of the ligand (dex: dexamethasone) Cx43-20kGR is released and it can go into the nucleus. c St23 neural crest expressing Cx43-20kGR-GFP with (+) or without (−) dxm. Note that GFP fluorescence is uniformly distributed in -dxm cells, but it becomes localized in the nucleus after dxm treatment. Chart in c shows Cx43-20kGR nuclear fluorescence normalized to the cytosolic fluorescence (n−dxm = 78, n+dxm = 89 cells, N = 3). Scale bar = 20 μm. d qPCR for n-cad of st20 embryos (Nfrom bars1–4 = 4, 4, 5, 5). e Activation of Cx43-20k nuclear localization by dxm rescues n-cad levels, analyzed by ISH for twist in embryos at st24. White arrow shows injected side and green line the neural crest. f % of n-cad expressing embryos shown in e (nCMO = 83, nCxMO = 95, n−dxm = 67, n+dxm = 64, N = 4). g St24 embryos showing neural crest migration by ISH of twist; arrowheads: normal migration, brackets: impaired migration, asterisk: eye. Scale bars in e, i, and g = 50 μm. h % of embryos with normal neural crest migration analyzed by ISH for twist; embryos are shown in g (nCMO = 91, nCxMO = 102, n−dxm = 87, n+dxm = 93, N = 5). i HeLa cells were transfected with EGFP or with Cx43-20kGR-GFP and treated with DMSO or dxm. Chart in i shows Cx43-20kGR-GFP nuclear fluorescence normalized to the cytosolic fluorescence (n−dxm = 56, n+dxm = 72 cells, N = 3); Scale bar = 25 μm. Histograms in c, d, f, h, and i represent mean ± S.E. (one-way ANOVA p < 0.001, two-tailed t test p** < 0.01, p*** < 0.001). N number of independent experiments; n sample size. Spread of data in bar charts is shown as overlying dots. n.s. nonsignificant