Fig. 2
From: Clonal dynamics in osteosarcoma defined by RGB marking

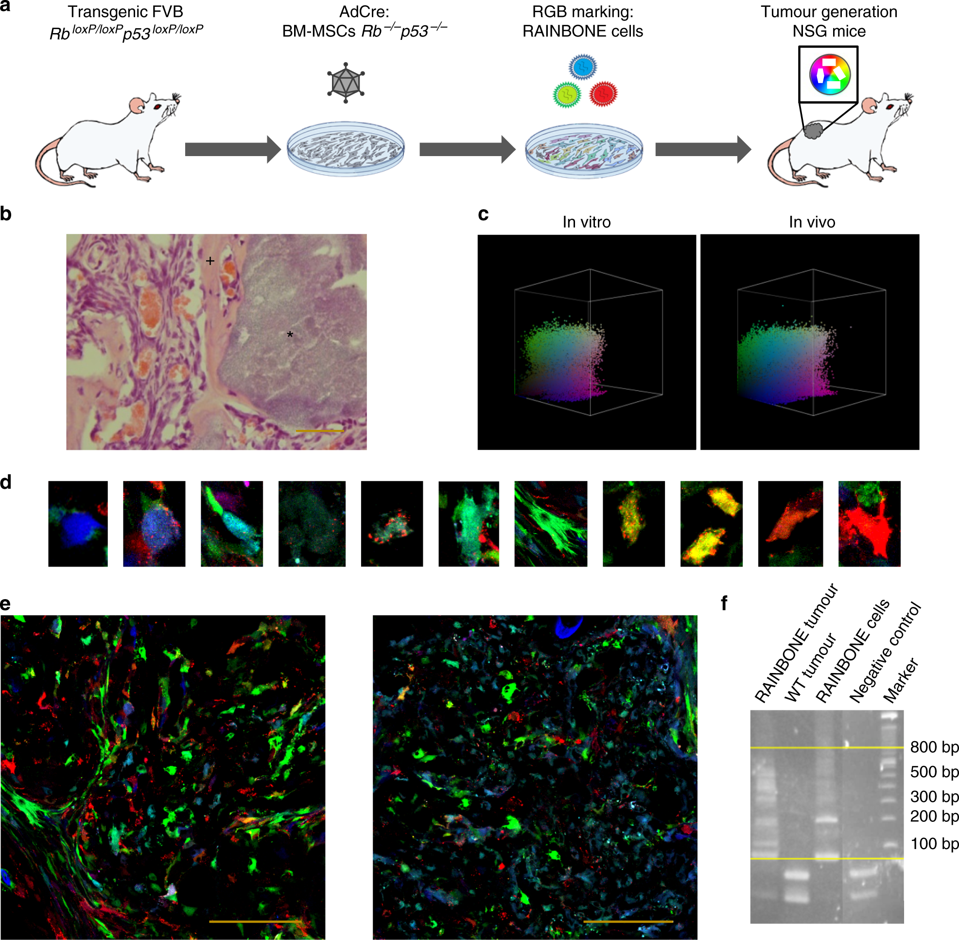
RAINBONE cells generate polyclonal tumours in ectopic implants. a Experimental scheme employed for ectopic OS development (n = 7). b Haematoxylin/eosin staining (HE) staining of tumours generated by ectopically implanted cells. Spindled cells produced abundant bone matrix (+) near HA/TCP ceramics (*). c Representative 3D flow cytometry analysis of in vitro RAINBONE cells (left) and explanted tumour cells at day 25 (right) (n = 3). d Representative confocal images showing the colour spectra of different in vivo tumour clones. e Representative confocal macroscopic view of polyclonal RAINBONE tumours indicating the contribution of different clones to tumour generation; orange bars = 100 µm. f LAM-PCR analysis showing the amplification of different provirus integration sites in RAINBONE tumours. Picture represents the same gel; vertical lines were added where non-informative lanes were excised. Horizontal yellow lines demarcate the standard size range of the PCR products to exclude amplification artefacts. Negative control = water, WT tumour = tumour generated by unmarked cells