Fig. 5
From: Clonal dynamics in osteosarcoma defined by RGB marking

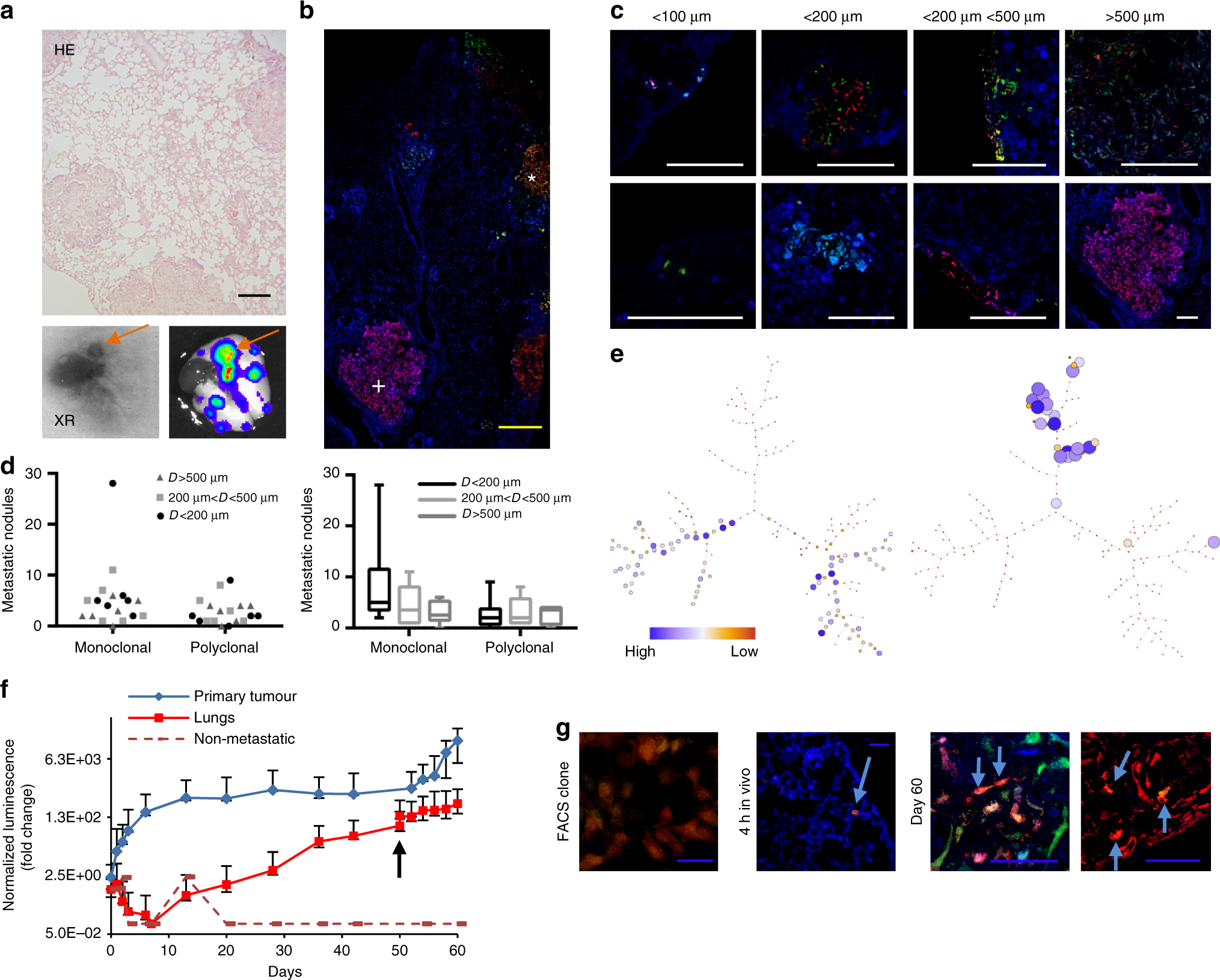
RAINBONE cells generate monoclonal and polyclonal lung metastases. a Orthotopic OS tumours generated lung metastasis (n = 5, same mice from the previous experiment) that was detected by haematoxylin/eosin staining (HE), X-ray (XR), and bioluminescent imaging. Orange arrows indicate ossified lung metastasis. b Representative image of RAINBONE lung metastases showing nodules of different colours and composition; monoclonal (+) and oligoclonal (*) nodules. c Representative images of oligoclonal and monoclonal nodules and size heterogeneity. d Quantification of metastatic nodules (n = 146) according to monoclonality and polyclonality (left graph, P value = 0.0497) and further categorized depending on their size (right graph, P values = 0.396). Statistic tests: two-tail paired t-test and two-way ANOVA, Bonferroni post hoc test, CI: 95%, alpha: 0.05. P < 0.05. In boxplot graphs centre line indicates median, bounds of box indicate 25th and 75th percentiles, and whiskers indicate minimum and maximum. e Representative SPADE tree clonal composition of explanted primary tumour (left) and lung cells (right). In this case, colour represents the population frequency. f Bioluminescent in vivo growth quantification of primary tumours (n = 5, new experimental group) and lung metastases (n = 4). One animal did not develop metastatic disease (dotted line). The black arrow indicates intravenous inoculation of monoclonal FACS sorted clones in reseeding experiments (50 days). The average radiance was normalized to the bioluminescent signal 4 h after inoculation (day 0); data are presented as the means and the error bars represent the maximum and minimum values per group. g From the left to the right: representative confocal image of in vitro FACS clones, cells (blue arrows) after 4 h of i.v. inoculation, and two different reseeded metastases at day 60; for those appearing in colour, a further colocalization study was performed. Yellow bar = 500 µm; white bar = 200 µm; blue bar = 50 µm